EasyManua.ls Logo

Sony DXC-970MD - Connexion À un Flash

Sony DXC-970MD
Print Icon
To Next Page IconTo Next Page
To Next Page IconTo Next Page
To Previous Page IconTo Previous Page
To Previous Page IconTo Previous Page
Loading...
137
VIDEO OUT
GEN LOCK
DC IN/
REMOTE
CCU
FLASH
LENS
MENU FUNCTION DATA
UP
WHITE
BARS
DOWN
RGB/SYNC
REMOTE
1
2
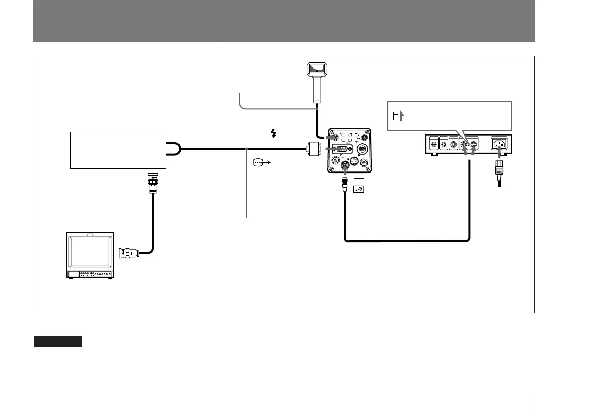
Connexion à un flash
Connexion de la caméra à un flash
Câble de synchronisation
Flash
DXC-970MD
DC IN/
REMOTE
Câble CCDC-5/10/25/50A/100A ou
CCMC-12P02/05/10/25
Câble CCMC-9DSMN
Connecteur d’entrée vidéo
Cordon
d’alimentation
AC IN
Adaptateur de caméra
CMA-D2MD
Processeur
d’image ou
imprimante
Connecteur de
sortie vidéo
Connecteur de
télécommande
Connecteur
d’entrée vidéo
Moniteur vidéo, magnétoscope, etc.
RGB/SYNC
FLASH
Régler le sélecteur
MODE sur la position
“1”.
CAMERA
(4 broches ou
12 broches)
Connexion en mode maître
Remarque
La sélection d’imprimantes pouvant se connecter au DXC-
970MD est limitée. Pour plus de détails, contactez votre
revendeur agréé Sony.

Table of Contents

Related product manuals