EasyManua.ls Logo

Sony DXC-970MD - Page 138

Sony DXC-970MD
Print Icon
To Next Page IconTo Next Page
To Next Page IconTo Next Page
To Previous Page IconTo Previous Page
To Previous Page IconTo Previous Page
Loading...
138
VIDEO OUT
GEN LOCK
DC IN/
REMOTE
CCU
FLASH
LENS
MENU FUNCTION DATA
UP
WHITE
BARS
DOWN
RGB/SYNC
REMOTE
1
2
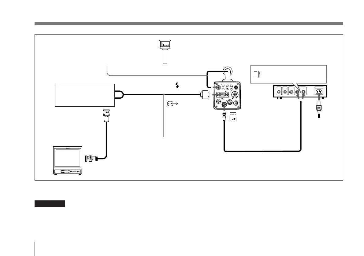
Connexion d’un module
caméra à un flash asservi
CAMERA
(4 broches ou
12 broches)
DC IN/
REMOTE
Câble CCDC-5/10/25/50A/100A ou
CCMC-12P02/05/10/25
Câble CCMC-9DSMN
Connecteur d’entrée vidéo
AC IN
Adaptateur de caméra
CMA-D2MD
DXC-
970MD
Unité asservi
Flash
Câble de synchronisation
Régler le sélecteur
MODE sur la position
“1”.
FLASH
RGB/SYNC
Moniteur vidéo,
magnétoscope, etc.
Connecteur de
télécommande
Connecteur
d’entrée vidéo
Processeur
d’image ou
imprimante
Connecteur de
sortie vidéo
Connexion à un flash
Cordon
d’alimentation
Connexion en mode esclave
Remarque
La sélection d’imprimantes directement compatible avec
DXC-970MD est limitée. Pour plus de détails, contactez
votre revendeur agréé Sony.

Table of Contents

Related product manuals