EasyManua.ls Logo

Sony DXC-970MD - Connecting to a Flash Unit

Sony DXC-970MD
Print Icon
To Next Page IconTo Next Page
To Next Page IconTo Next Page
To Previous Page IconTo Previous Page
To Previous Page IconTo Previous Page
Loading...
83
VIDEO OUT
GEN LOCK
DC IN/
REMOTE
CCU
FLASH
LENS
MENU FUNCTION DATA
UP
WHITE
BARS
DOWN
RGB/SYNC
REMOTE
1
2
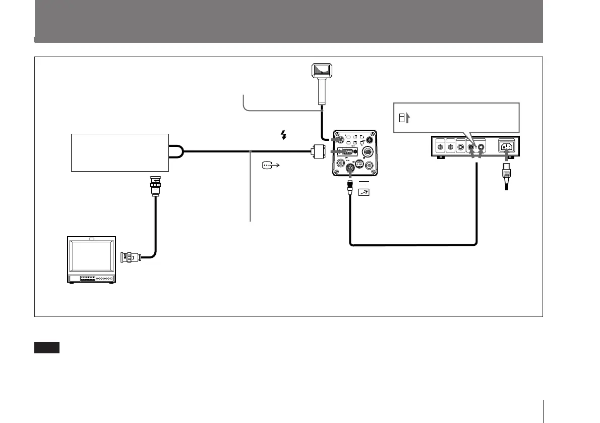
Connecting to a Flash Unit
Connecting the camera to a flash unit
Set the MODE selector
to the “1” position.
Synchronization cable
Flash
DXC-970MD
CAMERA
(4-pin or 12-pin)
DC IN/
REMOTE
CCDC-5/10/25/50A/100A cable or
CCMC-12P02/05/10/25 cable
CCMC-9DSMN cable
Video monitor, VCR, etc.
Video input connector
Remote connector
Video input
connector
Image processor
or printer
Power
cord
AC IN
CMA-D2MD
camera adaptor
RGB/SYNC
FLASH
Video output
connector
Master mode connection
Note
Only a limited selection of printers may be connected to the
DXC-970MD. For details, connect your authorized Sony
dealer.

Table of Contents

Related product manuals