EasyManua.ls Logo

Sony DXC-970MD - Page 31

Sony DXC-970MD
Print Icon
To Next Page IconTo Next Page
To Next Page IconTo Next Page
To Previous Page IconTo Previous Page
To Previous Page IconTo Previous Page
Loading...
31
VIDEO OUT
GEN LOCK
DC IN/
REMOTE
CCU
FLASH
LENS
MENU FUNCTION DATA
UP
WHITE
BARS
DOWN
RGB/SYNC
REMOTE
1
2
◆本ンターを直接接続す場合、使用でが限定
。詳しくは、ソニーの営所におい。
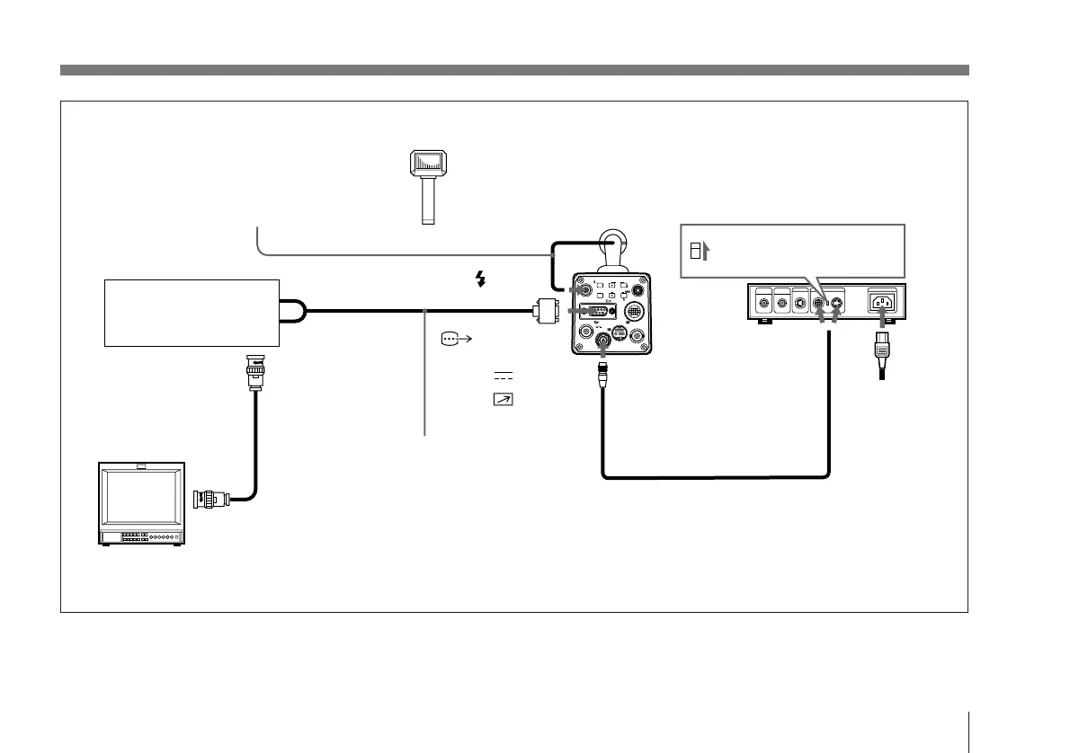
スレーブモードでの接続
本機とスレーブユニットを接続する場合
フラッシュ
リモート端子
映像入力端子
本機
スレーブユニット
FLASH
RGB/SYNC
MODEスイッチを
「1」の位置に
カメラアダプター
CMA-D2MD
CAMERA(4ピ
または12ピン)
電源コード
CCDC-5/10/25/50A/100Aケーブル
または
CCMC-12P02/05/10/25ケーブル
DCIN/
REMOTE
カメラケーブル
CCMC-9DSMNケーブル
映像入力端子
ビデオモニター、VTRなど
画像処理装置または
プリンター
映像出力端子
シンクロケーブル

Table of Contents

Related product manuals