EasyManua.ls Logo

Sony HCD-AZ33D - Block Diagram - AMP Section

Sony HCD-AZ33D
109 pages
Print Icon
To Next Page IconTo Next Page
To Next Page IconTo Next Page
To Previous Page IconTo Previous Page
To Previous Page IconTo Previous Page
Loading...
HCD-AZ33D
HCD-AZ33D
3232
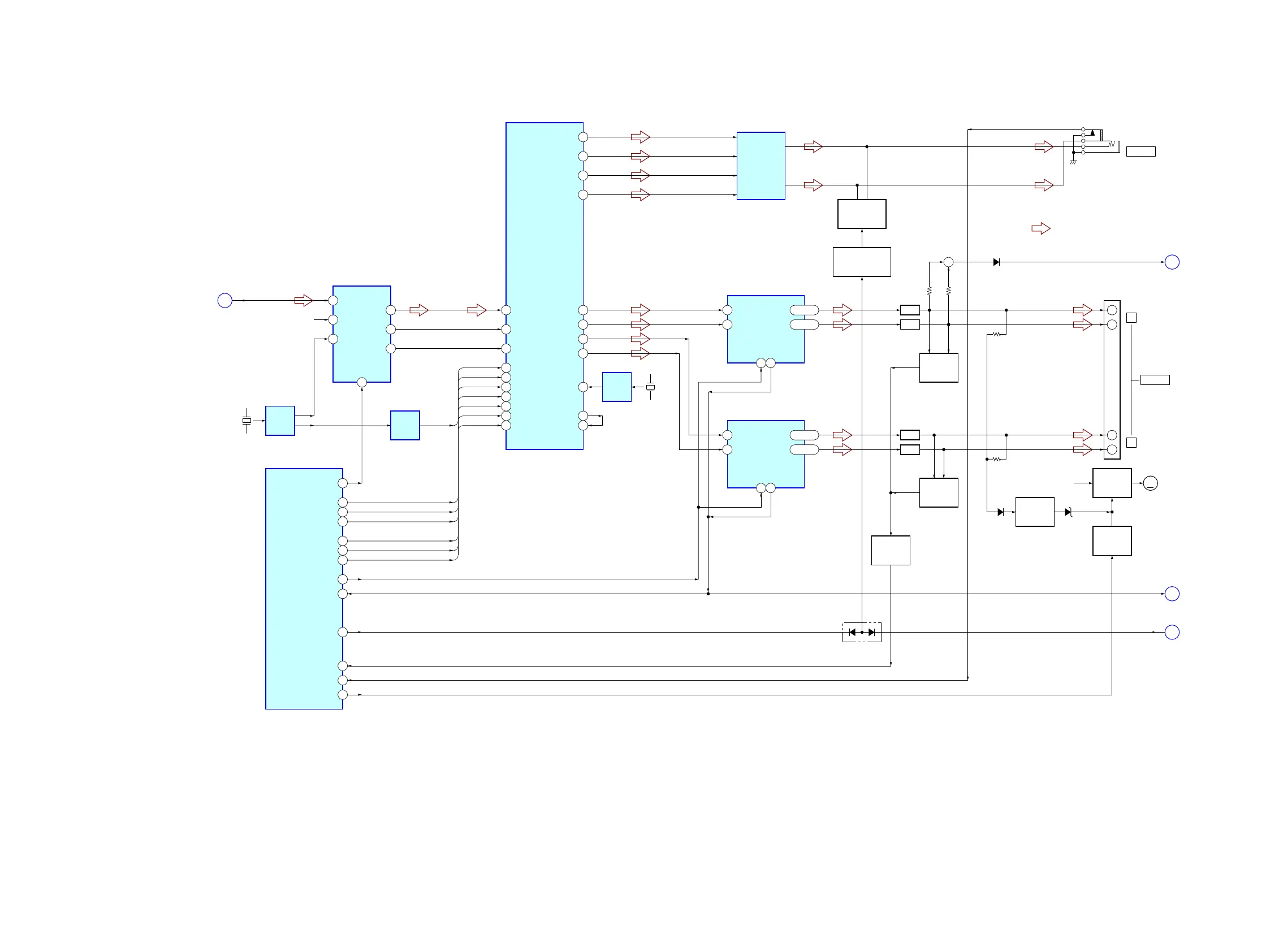
7-4. BLOCK DIAGRAM - AMP Section -
K
FL
2
9
AINL
1 AINR
SDTO
12SCLK
R-CH
LRCK
PDN
13
A/D CONVERTER
IC11
10
11 MCLK
CLOCK
BUFFER
IC3
X1
12.288MHz
DIGITAL POWER AMP
IC530
PWM_A
OUT_A
OUT_B
STREAM PROCESSOR
IC500
31 DATA
OVER LOAD
DETECT
Q850, 851
SYSTEM CONTROLLER
IC401 (4/5)
30 BCK
29 LRCK
36 XFSIIN
21 SCDT
SCDT
SCK
22 SCSHIFT
SCSHIFT
23 SCLATCH
SCLATCH_1
27 INIT
INIT
18 NSPMUTE
19 SOFTMUTE
NSPMUTE
SOFTMUTE
X800
49.152MHz
SCK
L.P.F.
L.P.F.
OUTL1 11
6
PWM_B
14
/RESET
5
/SD
4
OUTL2 9
OUTR1 6
OUTR2 4
HPOUTL1 45
HPOUTL2 43
HPOUTR1 41
HPOUTR2 39
XFSOIN
48
FSOCKO
37
FSOI
38
SCDT
SCSHIFT
SCLATCH_1
INIT
CLOCK
BUFFER
IC800
28 – 30
25 – 27
L
+
DIGITAL POWER AMP
IC550
PWM_B
OUT_B
OUT_A
OVER LOAD
DETECT
Q855, 856
L.P.F.
L.P.F.
14
PWM_A6
/RESET
5
R
+
TB501
/SD
4
FAN MOTOR
SWITCH
Q783
M701
(FAN)
M
PROTECT
DETECT
Q840
P_ADC_RESET
51
P_SM_DATA
1
P_SM_CLK
2
P_SM_CS1
58
P_SM_INT
52
NSPMUTE
SOFTMUTE
P_SM_NSP_MUTING
53
P_SM_SOFT_MUTING
57
P_SM_CD_DET
55
P_HEADPHONE IN
63
P_SW_SD
18
HP_MUTING
61
FAN DRIVE
50
P_SM_DRV_RST
56
+
FEED BACK
J
/SD
M
LINE_MUTE
L
D820
FAN MOTOR
DRIVE
Q784
D782D785
FAN MOTOR
CONTROL
Q781, 782
FAN
+12V
CLOCK
SHIFT
IC803
25 – 27
28 – 30
SPEAKER
MUTING CONTROL
SWITCH
Q22
MUTING
Q1400, 1401,
1450, 1451
J1401
PHONES
HEADPHONE
AMP
IC880
D71
• SIGNAL PATH
: AUDIO
R-ch is omitted due to same as L-ch.
(Page 31)
(Page 33)
(Page 31)
(Page 31)

Table of Contents

Related product manuals