EasyManua.ls Logo

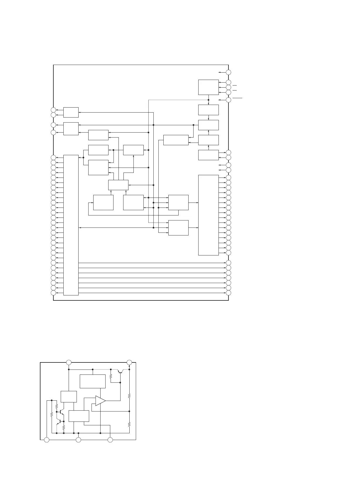
Sony HCD-AZ33D - FL Board IC Block Diagrams; IC201 ML9208-03 MBZ03 B; TOUCH SENSOR Board IC Block Diagrams; IC003 TK11150 CSCL-G

Sony HCD-AZ33D
109 pages
Print Icon
To Next Page IconTo Next Page
To Next Page IconTo Next Page
To Previous Page IconTo Previous Page
To Previous Page IconTo Previous Page
Loading...
HCD-AZ33D
71
64 VDD
56 VFL
57 GND
1P1
2P2
63 DA
62 CP
61 CS
55 COM16
59 OSC1
58 OSC0
54 COM15
53 COM14
52 COM13
51 COM12
50 COM11
49 COM10
48 COM9
47 COM8
46 COM7
45 COM6
44 COM5
43 COM4
42 COM3
41 COM2
40 COM1
39
38
37
36
35
34
33 SEG29
SEG30
SEG31
SEG32
SEG33
SEG34
SEG35
60 RESET
8 BIT SHIFT
REGISTER
COMMAND
DECODER
PORT
DRIVER
3AD2
4AD1
AD
DRIVER
5SEG1
6SEG2
7SEG3
8SEG4
9SEG5
10SEG6
11SEG7
12SEG8
13SEG9
14SEG10
15SEG11
16SEG12
17SEG13
18SEG14
19SEG15
20SEG16
21SEG17
22SEG18
23SEG19
24SEG20
25SEG21
26SEG22
27SEG23
28SEG24
29SEG25
30SEG26
31SEG27
32SEG28
SEGMENT
DRIVER
ADRAM
16W × 2B
CGRAM
248W × 35B
DCRAM
16W × 8B
ADDRESS
SELECTOR
READ
ADDRESS
COUNTER
WRITE
ADDRESS
COUNTER
CGRAM
8W × 35B
CONTROL
CIRCUIT
TIMING
GENERATOR1
OSCILLATOR
TIMING
GENERATOR2
DIGIT
CONTROL
DUTY
CONTROL
GRID
DRIVER
CONTROL
CIRCUIT
BANDGAP
REFERENCE
+
OVER HEAT &
OVER CURRENT
PROTECTION
1
VCONT
3
NP
2
GND
4
VOUT
5
VIN
– FL Board –
IC201 ML9208-03MBZ03B
– TOUCH SENSOR Board –
IC003 TK11150CSCL-G

Table of Contents

Related product manuals