EasyManua.ls Logo

ST STEVAL-WLC38RX - Qi Baseline Power Profile; Figure 34. Qi Baseline Power Profile Flowchart

ST STEVAL-WLC38RX
81 pages
Print Icon
To Next Page IconTo Next Page
To Next Page IconTo Next Page
To Previous Page IconTo Previous Page
To Previous Page IconTo Previous Page
Loading...
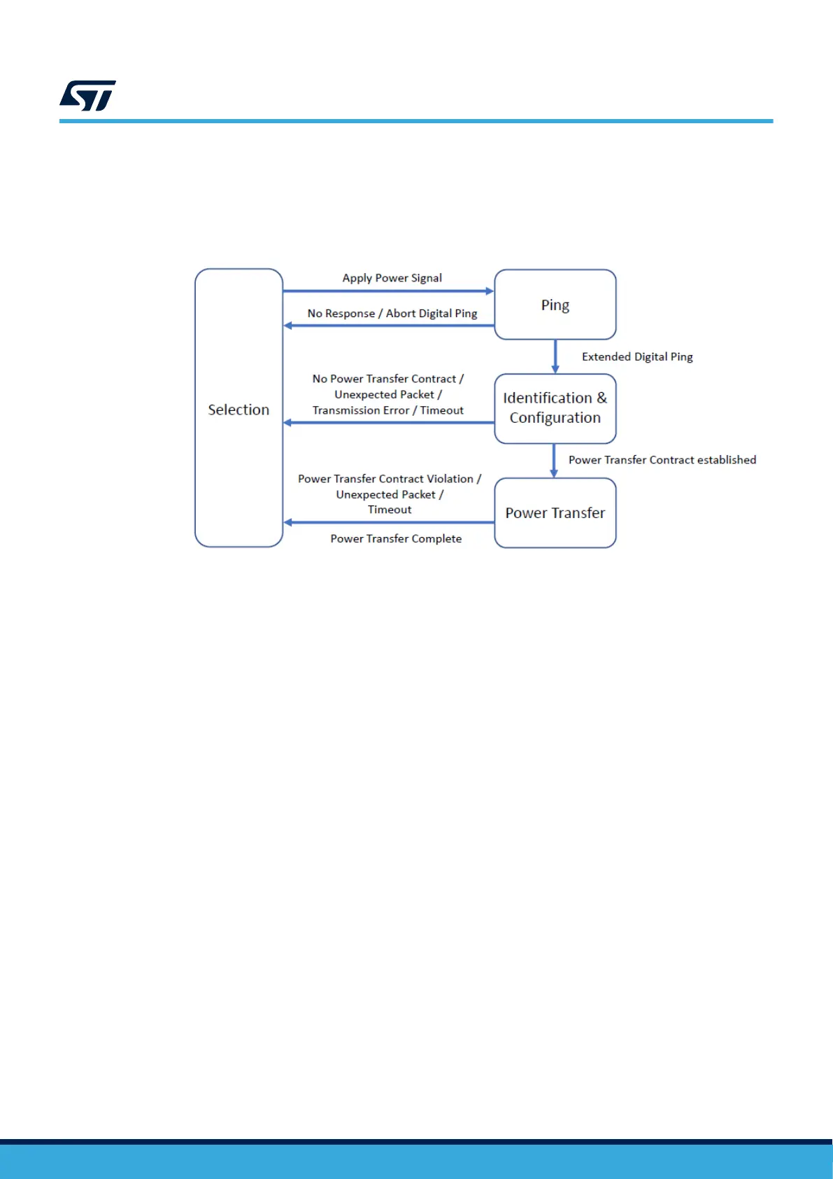
5.10.2 Qi Baseline Power Profile
The flowchart in the figure below shows steps required to achieve power transfer in the Baseline Power Profile
(BPP) according to Qi 1.2.4.
Figure 34. Qi Baseline Power Profile flowchart
Selection: is the default state in which the power transmitter periodically scans its wireless power interface
for a potential power receiver. When a suitable power receiver is detected, the power transmitter proceeds
to the (digital) ping phase.
Digital ping: this phase is an interrogation session during which is the potential power receiver expected to
reply through amplitude shift-keying (ASK) modulation as defined by the Qi specification. After a valid
power receiver is detected, the transmitter proceeds to the Identification & Configuration phase.
Identification & Configuration: this phase is aiming to identify the receiver and to gather information
necessary for a stable and reliable power transfer, such as the maximum power or FSK communication
parameters. After receiving the information, the power transmitter creates a Power transfer contract,
basically a summary of the operational parameters. After the power receiver is identified and the power
transfer is created, the power transmitter proceeds to the power transfer itself.
Power transfer: this is the final step. The power transmitter initially increases and subsequently modulates
the transmitted power in response to control (feedback) data from the receiver. The receiver periodically
sends information to the power transmitter, such as required power (CEP), received power (RPP) etc.
which are used to maintain a closed control loop. If a critical event (e. g. over-voltage, over-current or over-
temperature) occurs, the power transmitter shall terminate the power transfer immediately.
UM3154
WPC Qi wireless power transfer
UM3154 - Rev 2
page 28/81

Table of Contents