EasyManua.ls Logo

ST STEVAL-WLC38RX - Qi Extended Power Profile (EPP); Bidirectional Communication; Figure 35. Qi Extended Power Profile Flowchart

ST STEVAL-WLC38RX
81 pages
Print Icon
To Next Page IconTo Next Page
To Next Page IconTo Next Page
To Previous Page IconTo Previous Page
To Previous Page IconTo Previous Page
Loading...
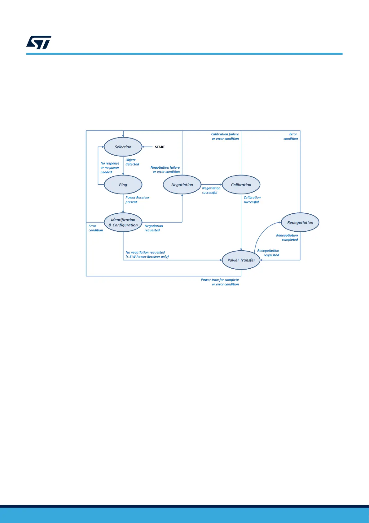
5.10.3 Qi Extended Power Profile (EPP)
Extended Power Profile (EPP) is another wireless power transfer profile described by the Qi specification and is
used to deliver up to 15 W of power. To enter EPP, both the transmitter and the receiver must comply with the Qi
EPP specification. Negotiation and calibration steps are required before entering power transfer. A renegotiation
phase might be used after initiating the power transfer. In the renegotiation phase, the power receiver may
request adjustments of the power transfer contract.
Figure 35. Qi Extended Power Profile flowchart
Negotiation: in this phase the power receiver negotiates with the power transmitter to finetune the power
transfer contract.
Calibration: in this phase the power transmitter can improve its ability to detect foreign objects during
power transfer by receiving additional information at two different loads from the power receiver.
Important notes:
Changing the output voltage must respect the overall system design (selected coil, transmitter type etc.).
Output load transient response strongly depends on correct output capacitors design. Severe load
transients may lead to temporary output voltage collapse due to the overall TX-RX response time.
The initial load at power-up should not exceed 2.5 W, instead it should be ramped up smoothly to full power
after power transfer is established.
5.11
Bidirectional communication
The amount of power transmitted is (from a control standpoint) fully dependent on the operating conditions of the
power transmitter (i.e., its bridge voltage, operating frequency, and duty cycle).
Since there is no direct electrical feedback from the load (system output) to the power transmitter, the power
receiver must establish communication with the power transmitter to provide this feedback instead.
To match load requirements and prevent excessive power transmission, the power receiver communicates to the
power transmitter the required power level using amplitude shift keying (ASK). This is done by the receiver
modulating the amount of power it draws from the power signal. The transmitter detects this as a modulation of
the voltage across and/or current through the transmitting coil and adjusts its operating conditions accordingly.
The power transmitter can communicate to the receiver as well, this time using frequency shift keying (FSK). This
is done by the power transmitter directly modulating the power signal. Communication in this direction enables
proprietary communication.
UM3154
Bidirectional communication
UM3154 - Rev 2
page 29/81

Table of Contents