EasyManua.ls Logo

TDK-Lambda Z+ series - WAVE Mode Operation and Triggering

TDK-Lambda Z+ series
138 pages
Print Icon
To Next Page IconTo Next Page
To Next Page IconTo Next Page
To Previous Page IconTo Previous Page
To Previous Page IconTo Previous Page
Loading...
113
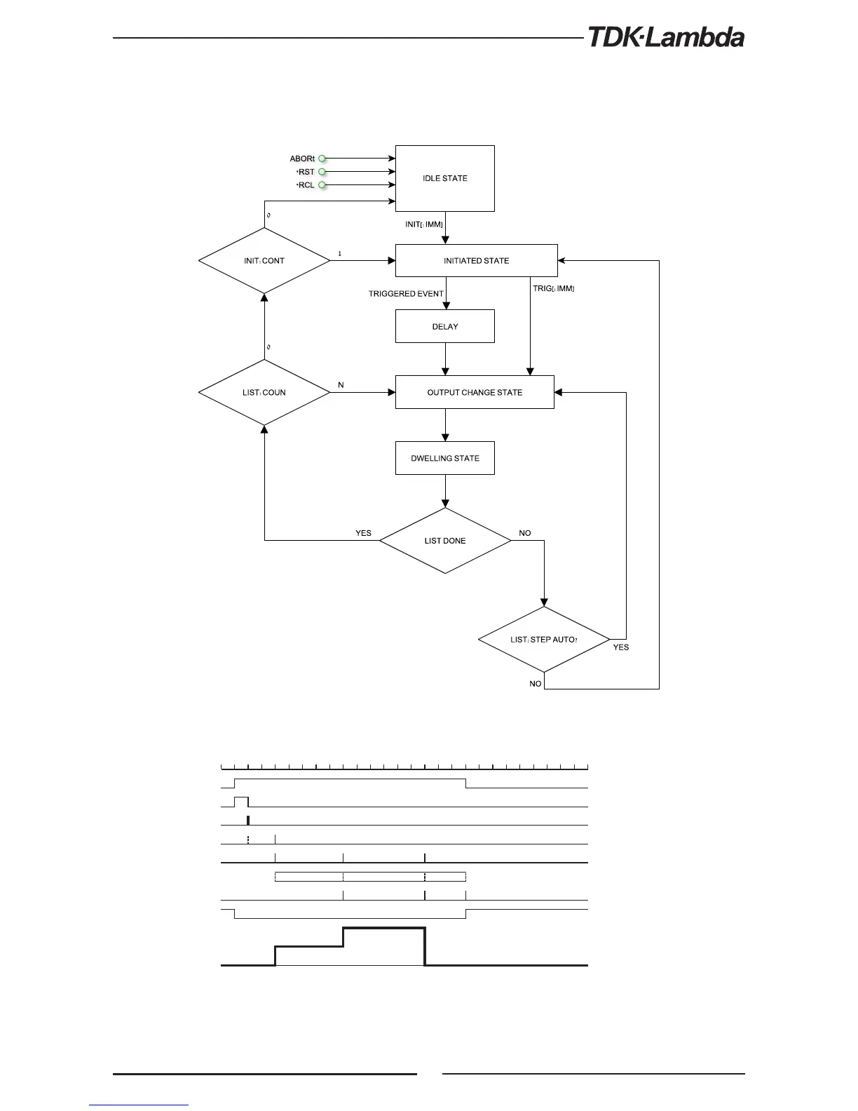
Fig.8-4: LIST Mode Sequence example
0.01sec
Trig Initated INIT:IMM
WTG (Wait Trigger)
Trigger Event
TDC TRIG:DEL 0.02
STS (Step Started)
DWELL LIST:DWELL 0.05,0.06,0.03
STC (Step Complited)
OPC (Operation Complited)
OUTPUT LIST:VOLT 5,10,0
VOLTAGE
0.02s
0.05s 0.06s 0.03s
LIST STEP AUTO
8.3 LIST Mode
Output change value in step determined by parameters in the LIST subsystem via input trigger.
Refer to section 7.12.8
Fig.8-3: Simplified Models of LIST Mode

Table of Contents

Related product manuals