EasyManua.ls Logo

TDK-Lambda Z+ series - Trigger System Configuration and Examples

TDK-Lambda Z+ series
138 pages
Print Icon
To Next Page IconTo Next Page
To Next Page IconTo Next Page
To Previous Page IconTo Previous Page
To Previous Page IconTo Previous Page
Loading...
114
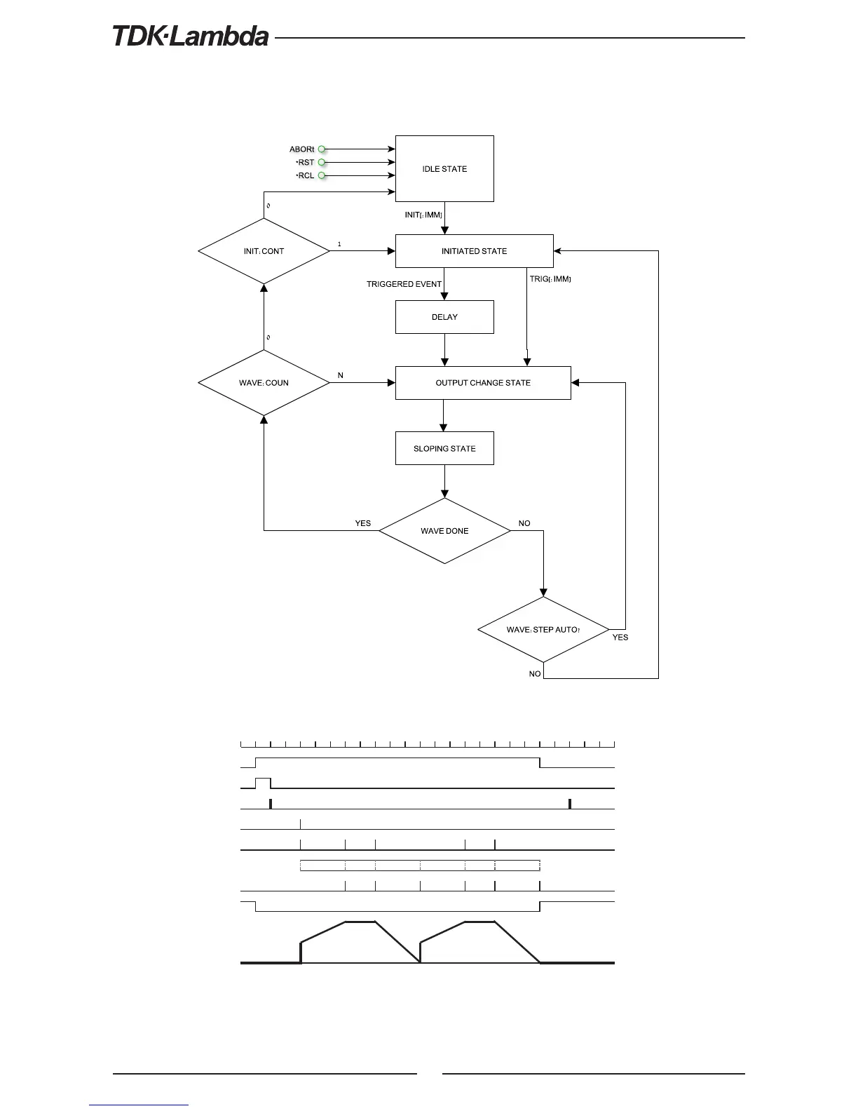
Fig.8-5: Simplified Models of Trigger in WAVE Mode
TRD TRIG:DEL 0.02
STS (Step Started)
0.02s
0.03s 0.02s 0.03s
8.4 WAVE Mode
Output change value in slope determined by parameters in the WAVE subsystem via input trigger.
Refer to section 7.12.12.
Fig.8-6: WAVE Mode Sequence example

Table of Contents

Related product manuals