EasyManua.ls Logo

Telemark 880 - I;O Programming Tree

Telemark 880
278 pages
Print Icon
To Next Page IconTo Next Page
To Next Page IconTo Next Page
To Previous Page IconTo Previous Page
To Previous Page IconTo Previous Page
Loading...
p
Model 880 DEPOSITION CONTROLLER
y
SECTION 5.XX
e page 165 of 275 ^
Programming Tree
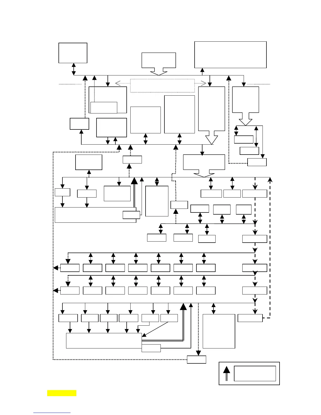
Figure- 5.12: I/O Programming Tree.
I/O SETUP
MENU
GOTO,
UP, DN
(scroll)
EDiT
(menu
key
labels
change,
edit
line in
EDIT
window)
OPR (operations
menu):
DEL
(deletes
line in
EDIT
window)
INS
(inserts
line
after
line in
EDIT
window)
MEMory
(menu
key
labels
chan
g
e)
SWaP
CHG (Change)
Menu: change
edit line
SAVe
BAK
MORe
1/
5
KON#
BAKSP
DEL
IN
move
cursor
move
cursor
BAK
UNDO
(last
edit
line
item)
(automatic transition to)
Command number entry MENU
MORe
5
/
5
TRiP
SET
ARM
DRoP
CLR
OUT
BAK
(automatic transition to)
Command number entry MENU
BAK
BYE
(back to Executive MENU)
STATUS
[fixed front panel key]
(back to RunTime screen)
ENT: edit
line
accepted
(edit
line
advances)
BAK
GOTO,
UP, DN
(scroll)
POS
NEG
XOR
UNDO
MORe
2
/
5
BAK
A
ND OR
BAK
if on, password needed
be
y
ond this
p
oint.
denotes rung
token# ENTer
BAK
ADD
SUB
MUL
DIV
MOD
UNDO
MORe
3
/
5
BAK
EQU
NOT
GRT
LES
SEL
UNDO
MORe
4
/
5
RUN / STP
(STOP), BAK

Table of Contents