EasyManua.ls Logo

VAT 651 Series - Adaptive Control Tuning

VAT 651 Series
99 pages
To Next Page IconTo Next Page
To Next Page IconTo Next Page
To Previous Page IconTo Previous Page
To Previous Page IconTo Previous Page
Loading...
Series 651 INSTALLATION
605451EC Edition 2014-07-10 51/
99
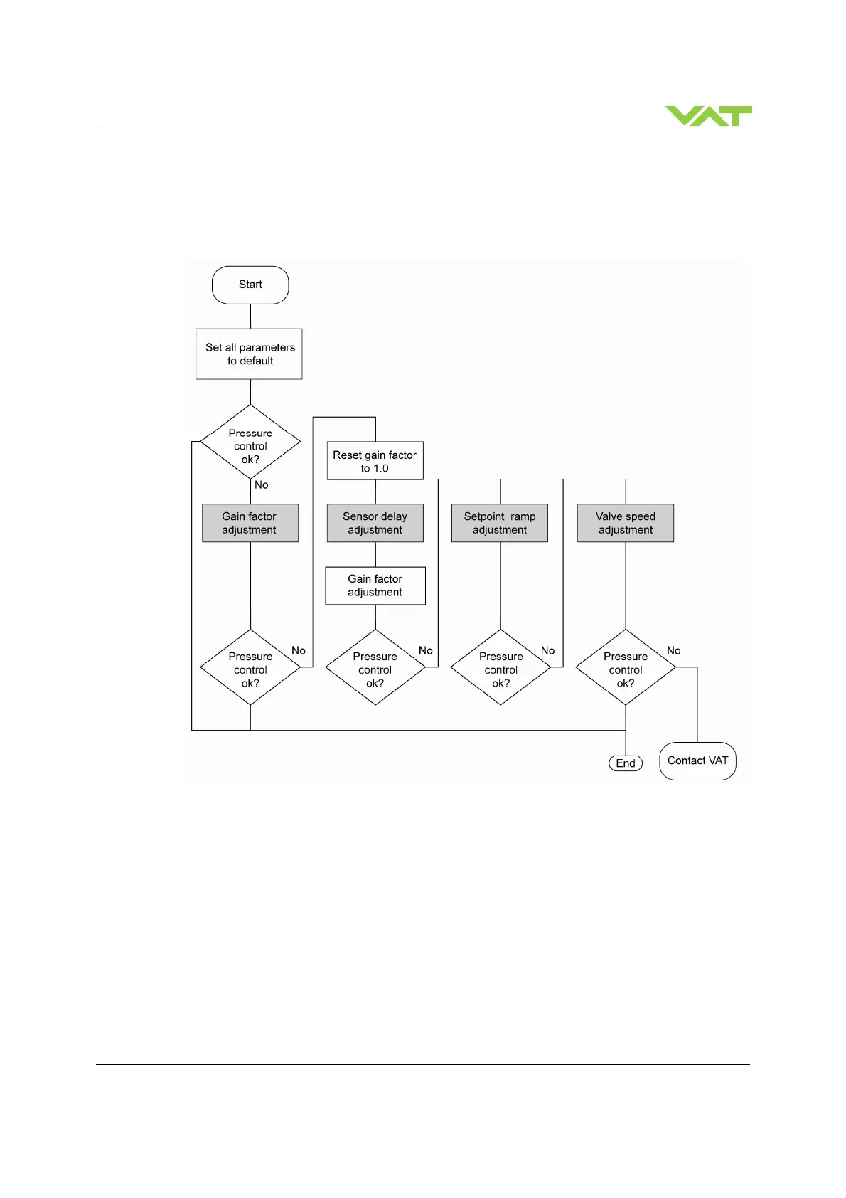
4.6.1 Tuning of pressure control (adaptive)
Normally the default settings will result in good pressure control performance. For some applications
tuning may be required to improve performance. The tuning procedures for each parameter (grey boxes)
and its default values are described separately below. Strictly keep the procedure order.
Required information for support:
Go to ‘Tools / Create Diagnostic File’ in ‘Control View’ resp. ‘Control Performance Analyzer’ and save
file
Pressure / flow / gas conditions to be controlled
Chamber volume
Pumping speed (l/s) and pump type (e.g. turbo pump)
System description
Problem description
Send diagnostic file with and all required information to tuning-support@vat.ch

Table of Contents

Related product manuals