EasyManua.ls Logo

WAGNER NESPRAY PLUS - Schema Dei Collegamenti Elettrici Dellapparecchio Base

WAGNER NESPRAY PLUS
Print Icon
To Next Page IconTo Next Page
To Next Page IconTo Next Page
To Previous Page IconTo Previous Page
To Previous Page IconTo Previous Page
Loading...
128
NESPRAY PLUS
RIPARAZIONE DELLAPPARECCHIO
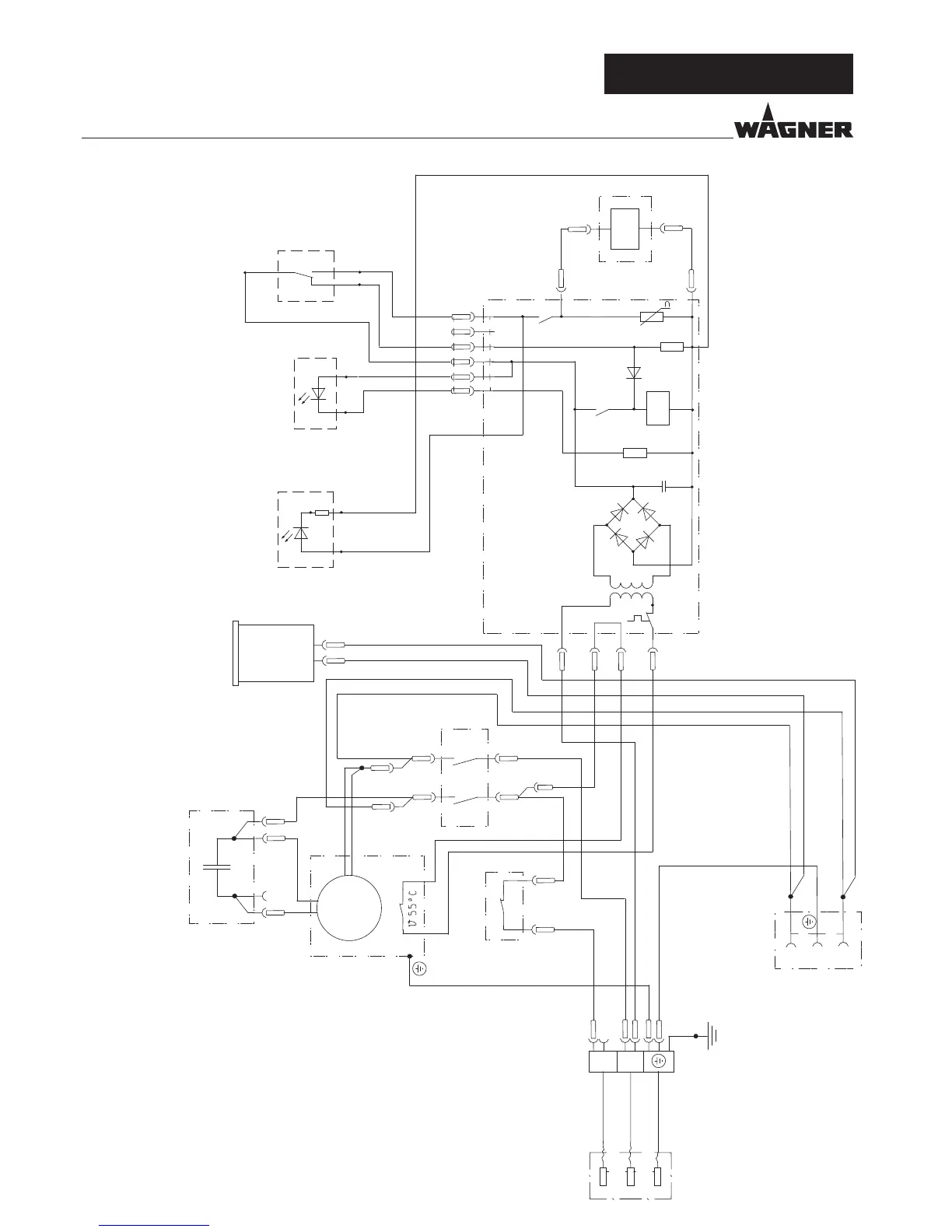
12.11 SCHEMA DEI COLLEGAMENTI ELETTRICI
DELLAPPARECCHIO BASE
Motore con interruttore
termico
M
1~
Contaore
Interruttore a
bimetallo
K1/1 K1/2
Relè di
potenza
T92P7D22-24
Condensatore
di rifasamento
C = 25µF
400V
Spina di rete
230V / 50Hz
Morsetto di
collegamento
in rete
verde/giallo
L
N
Squadretta di montaggio
K3
120°C
V10567
18V/4VA
T1
4x IN4007
C1
+
470µF
50V
R1
K2
G5V2
IN4007
D2
1K
2W
R2
470R
3W
Var1
S10K60
K2/2
K1
Relè di
potenza
T92P 7D22-24
K19
0
K18
1
K15
K16
K2/1
1658
12A
Circuito stampato
WK2C
94V0
Z2
U2
Z1
U1
K1
K2
R
1K
0,6W
LED
giallo
LED
verde
Microinterruttore
Indicatore di esercizio
LO 2500 OHIDI
Lampada spia
Presa di corrente
apparecchio
230V/50Hz max. 1200W
celeste
50Hz
rosso
K6
4
K8
8
K7
2
K9
6
K10
K11
K12
K13
Spina
Molex
09-91-0600
15-04-0219
39-26-3060
08-50-0106
K14
blanco
marrone
blu
grigio
nero
nero
grigio
blu
blu
blu
blu
blu
giallo
giallo
giallo
verde
giallo
giallo
nero
nero
nero
nero
marrone
verde/giallo
verde/giallo
nero
I

Table of Contents

Related product manuals