EasyManua.ls Logo

Wegener iPump - Page 32

Default Icon
56 pages
Print Icon
To Next Page IconTo Next Page
To Next Page IconTo Next Page
To Previous Page IconTo Previous Page
To Previous Page IconTo Previous Page
Loading...
iPump User’s Manual
800009-01 Rev. A 32 wegener.com
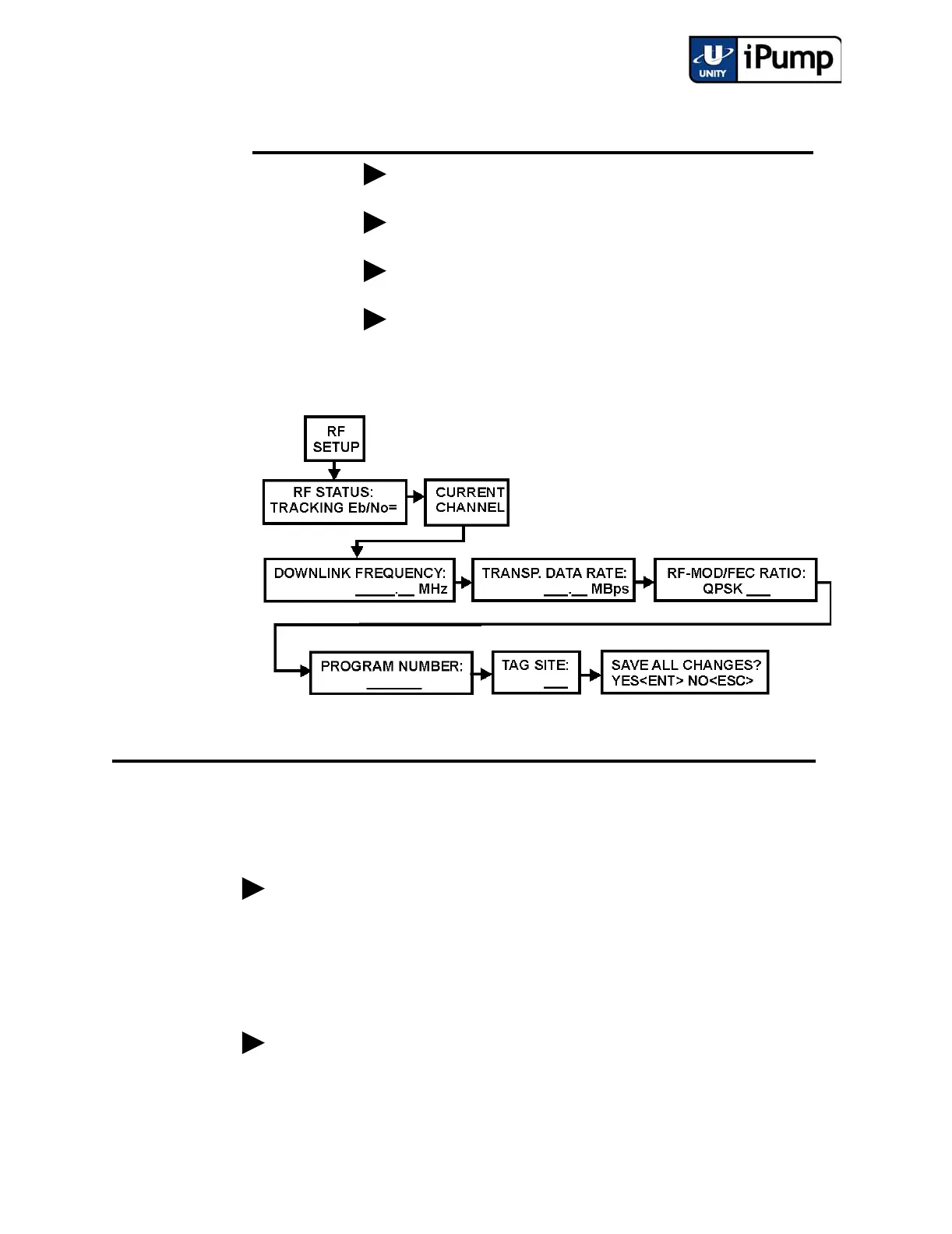
From RF Setup, adjust the Current Channel settings.
c) DECODER SETUP
Menu
d) AUDIO SETUP
Menu
e) IP SETUP
Menu
f) RF SETUP
Menu
Step Press Displayed Screen Type
Step Press Displayed/Field Details Screen Type
a) ENTER RF STATUS:
TRACKING: Eb/No = XX.X
Data Display
RF status is shown. If tracking, then Eb/N0 is also dis-
played.
b) CURRENT CHANNEL
Menu
c) ENTER DOWNLINK FREQUENCY:
XXXXX.XX MHz
User Input -
Editable
Enter downlink frequency from the LNB local oscillator
in megahertz.
d) TRANSP. DATA RATE:
XXX.XX Mbps
User Input -
Editable
Enter transport stream data rate in megabits per second.

Table of Contents

Other manuals for Wegener iPump

Related product manuals