EasyManua.ls Logo

Yamaha EF5500TE - AC Switch (N.F.B.)

Yamaha EF5500TE
292 pages
Print Icon
To Next Page IconTo Next Page
To Next Page IconTo Next Page
To Previous Page IconTo Previous Page
To Previous Page IconTo Previous Page
Loading...
- 21 -
EF
AE00936
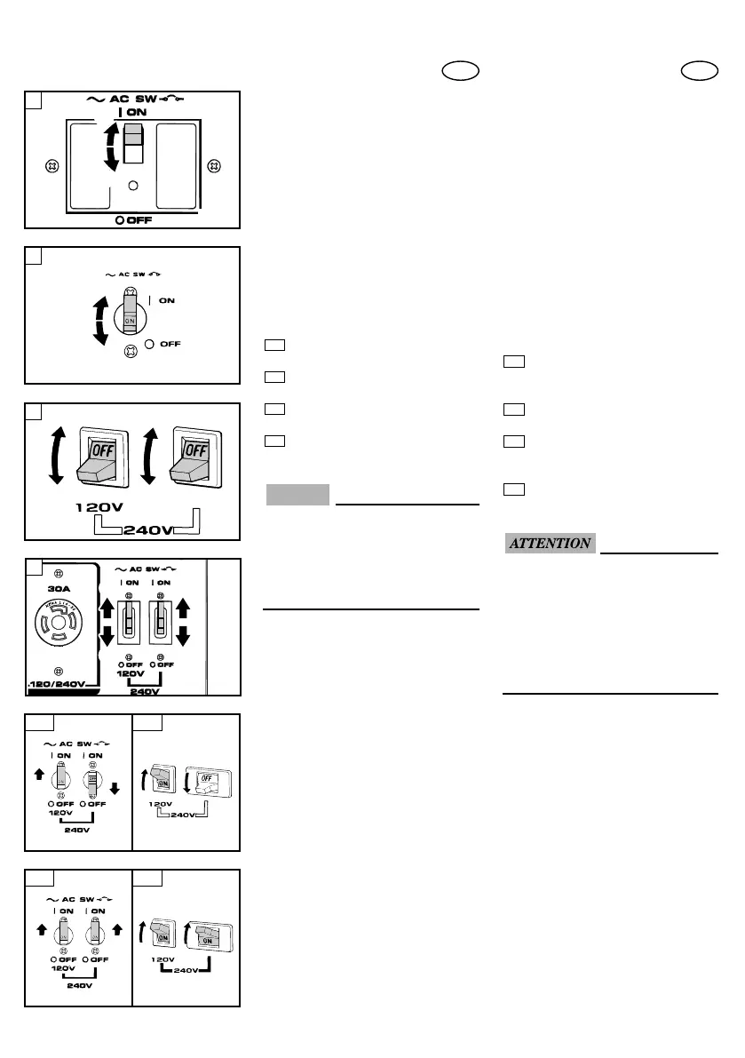
AC switch (N.F.B.)
The AC switch (Non-Fuse
Breaker) turns off automatically
when the load exceeds the gener-
ator or the receptacle rated out-
put.
1 I ON
2 3 OFF
å EF5500TE
EF6600/EF6600E
ç EF6600DE (Canada)
EF6600DE (Except for Canada)
supplies AC 120V (EF6600DE
[Except for Canada])
supplies AC 120V (EF6600DE
[Canada])
supplies AC 240V (EF6600DE
[Except for Canada])
supplies AC 240V (EF6600DE
[Canada])
Reduce the load to the speci-
fied generator rated output if
the AC switch (N.F.B.) turns off.
If it turns off again, consult a
Yamaha dealer.
NOTICE
F-2
F-1
E-2
E-1
AF00936
Contacteur CA (sans fusible)
Le contacteur CA (rupteur sans fu-
sible) se coupe automatiquement
lorsque la charge dépasse la puis-
sance nominale de la prise du géné-
rateur.
1 I « ON »
2 3 « OFF »
å EF5500TE
EF6600/EF6600E
ç EF6600DE (Canada)
EF6600DE (Excepté pour le
Canada)
alimentation en 120 V CA
(EF6600DE [Excepté pour le
Canada])
alimentation en 120 V CA
(EF6600DE [Canada])
alimentation en 240 V CA
(EF6600DE [Excepté pour le
Canada])
alimentation en 240 V CA
(EF6600DE [Canada])
Réduisez la charge suivant la
puissance nominale spécifiée du
groupe électrogène si le contac-
teur CA (sans fusible) se dé-
clenche. S’il se déclenche à nou-
veau, consultez un
concessionnaire Yamaha.
F-2
F-1
E-2
E-1
1
2
763-269a
2
1
E-1 E-2
763-269b
1
1
11
F-1 F-2
1
2
763-252a
B
1
1
2
2
C
763-268
1
2
A
1
2
1
2
D
7CC-F8199-U6A0_p19-64 4/27/11 9:28 AM Page 21

Table of Contents

Related product manuals