EasyManua.ls Logo

ABB RER620 - Page 443

ABB RER620
584 pages
Print Icon
To Next Page IconTo Next Page
To Next Page IconTo Next Page
To Previous Page IconTo Previous Page
To Previous Page IconTo Previous Page
Loading...
1MAC309294-MB F Section 9
Other functions
RER620 437
Technical Manual
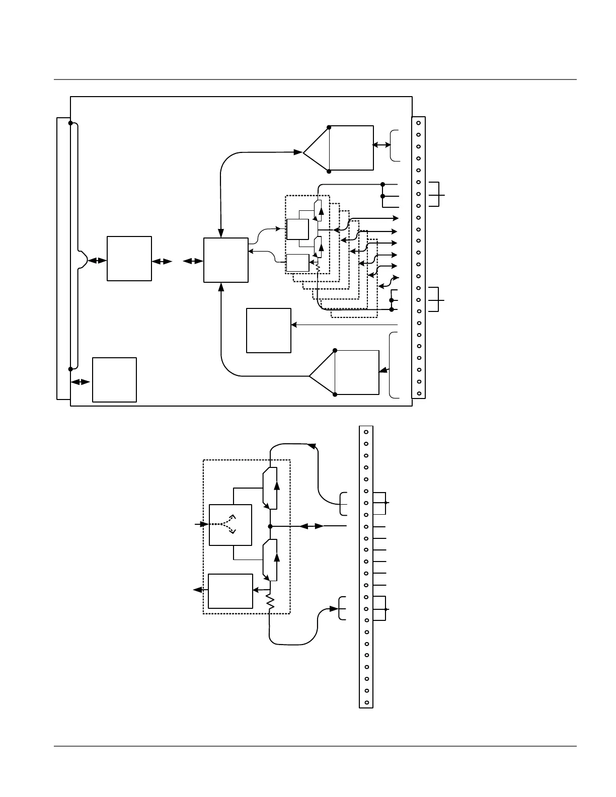
Figure 226: Universal Power Drive (UPD) block diagram
RER620
UPD Board (X115)
250v & 60v
Return
1
2
3
4
5
6
7
8
9
10
13
11
12
14
15
16
17
18
19
20
21
22
23
24
485 COM
- 485
+ 485
250v
60v
Communica
tions
Backplane Connector
CPLD
Parallel to SPI
& Interrupt
Control
EEPROM
(SPI)
Board ID
Isolation Barrier
DSP
Central
Controller
Pole Status
6 Inputs
RS485
Half Duplex
Hi Drv
Low Drv
Over
Current
Detect
Driver 1 of 6
Drive 2 of 6
Drive 3 of 6
Drive 4 of 6
Drive 5 of 6
Drive 6 of 6
Drive 1 of 6
Power
Supply
60v to
15v & 4.2v
Input 1
Input 2
Input 3
Input 4
Input 5
Input 6
Drive 3
Drive 4
Drive 5
Drive 6
Drive 2
Drive 1
No Connection
No Connection
Hi Drv
Low Drv
Current
Detect
Driver 1 of 6
1
2
3
4
5
6
7
8
9
10
13
11
12
14
15
16
17
18
19
20
21
22
23
24
60v
Drv 1
Drv 2
Drv 3
Drv 4
Drv 5
Drv 6
Input 1
Input 2
Input 3
Input 4
Input 5
Input 6
Single Half Bridge Driver,
one of six.
Current
Measurement
Drv 1
High or Low
Side Selection
250v
Retrun

Table of Contents

Other manuals for ABB RER620

Related product manuals