EasyManua.ls Logo

Agilent Technologies 8712ET - Page 62

Agilent Technologies 8712ET
320 pages
To Next Page IconTo Next Page
To Next Page IconTo Next Page
To Previous Page IconTo Previous Page
To Previous Page IconTo Previous Page
Loading...
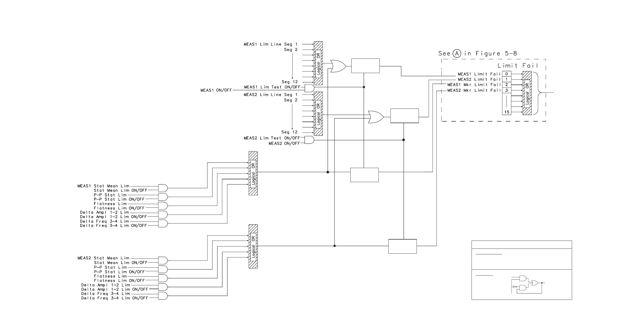
cw61e Fig. 5-6
BISTABLE LATCH
*
CONDITIONS:
CIRCUIT:
Transparent when C (Control) is high (ON).
Latched when C (Control) is low (OFF).
IN
OUT
C
IN
IN
OUT
OUT
OUT
C
C
C
IN
OUT
IN
C
BISTABLE
LATCH
*
BISTABLE
LATCH
*
BISTABLE
LATCH
*
BISTABLE
LATCH
*

Table of Contents

Other manuals for Agilent Technologies 8712ET

Related product manuals