EasyManua.ls Logo

Alpine iLX-507E - Additional Wiring Connections; Connection 2 Wiring Diagram

Alpine iLX-507E
80 pages
Print Icon
To Next Page IconTo Next Page
To Next Page IconTo Next Page
To Previous Page IconTo Previous Page
To Previous Page IconTo Previous Page
Loading...
ALPINE iLX-F509E 68-41657Z84-A (EN)ALPINE iLX-F509E 68-41657Z84-A (EN)
70-EN
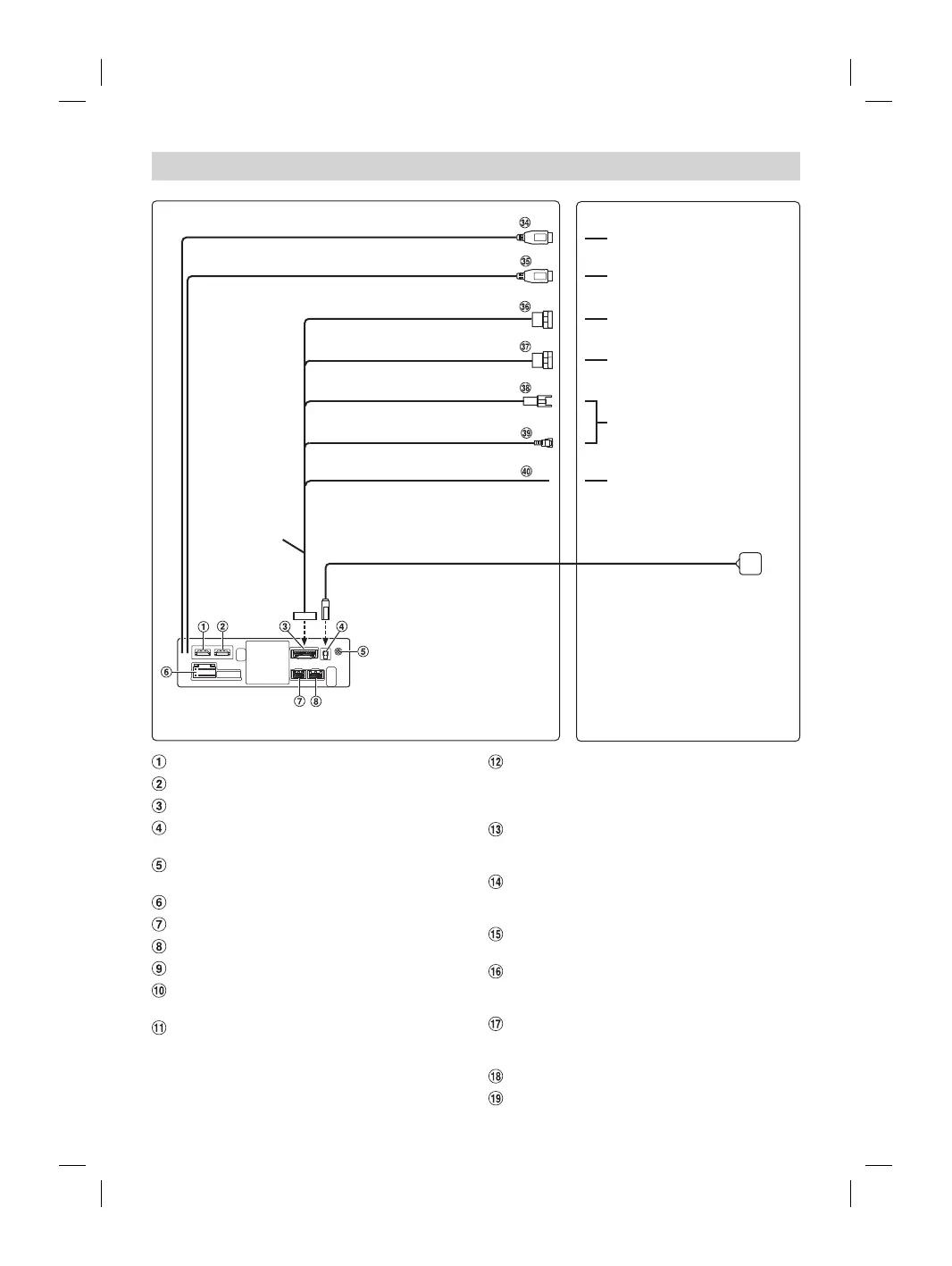
Connection 2
To USB flash drive, iPhone or
Android smartphone.
To iPhone or Android smartphone
(For charging only).
To Rear camera
To Front or Side camera
Not used
GPS Antenna (Included)
USB cable 2.4A (Black)
USB cable 1.5A (Gray)
REAR CAMERA
FRONT CAMERA
LIN
DRIVE RECODER IN
CAMERA cable
To the vehicle speed pulse line
SPEED SENSOR
(Green/White)
HDMI Input Connector
HDMI Output Connector
CAMERA Connector
GPS Antenna Receptacle
Connect to GPS antenna (Included).
AUX Input Connector
Input lead for AUX audio signal.
Power Supply Connector
PRE OUT Connector
REM Connector
Radio Antenna Receptacle
MIC Input Connector
To microphone (included).
Steering Remote Control Interface Connector
To steering remote control interface.
For details about connections, consult your nearest
Alpine dealer.
Steering Remote Control Interface Connector
To steering remote control interface.
For details about connections, consult your nearest
Alpine dealer.
HDMI-REM-OUT Lead (Brown)
Connect this lead to the remote input lead of your HDMI
Selector Interface.
AUX-REM-OUT Lead (Gray)
Connect this lead to the remote input lead of your AUX
device.
Subwoofer RCA Connectors
RED is right and WHITE is left.
Front Output RCA Connectors
Can be used as Front Output RCA Connectors. RED is
right and WHITE is left.
Rear Output RCA Connectors
Can be used as Rear Output RCA Connectors. RED is
right and WHITE is left.
Left Rear (+) Speaker Output Lead (Green)
Left Rear (–) Speaker Output Lead (Green/Black)
t (+) Speaker Output Lead (White)
t (–) Speaker Output Lead (White/Black)
ront (–) Speaker Output Lead (Gray/Black)
ront (+) Speaker Output Lead (Gray)
ear (–) Speaker Output Lead (Violet/Black)
ear (+) Speaker Output Lead (Violet)
e Turn-On Lead (Blue/White)
t this lead to the remote turn-on lead of your
nal processor.
ead (Orange/White)
ake Lead (Yellow/Blue)
t this lead to the power supply side of parking
ch to transmit the parking brake status signals
.
ower Lead (Ignition) (Red)
t this lead to an open terminal on the vehicles
x or another unused power source that provides
nition is turned on or in the
y position.
ead (Black)
t this lead to a good chassis ground on the
e the connection is made to bare metal and is
ened using the sheet metal screw provided.
ntenna Lead (Blue)
t this lead to the +B terminal of your power
.
or controlling the
s power antenna. Do not use this lead to turn
nal processor, etc.
ead (Yellow)
t this lead to the positive (+) post of the vehicles
.
)
tor (2.4A)
ive, iPhone or Android smartphone.
tor (1.5A)
ndroid smartphone (For charging only).
AMERA Input Connector
onnecting a rear camera.
AMERA Input Connector
onnecting a front camera or side camera.
tor
.
ecoder Input Connector
.
ensor Lead (Green/White)
onnection of the speed pulse line may cause
t safety features of the vehicle to fail (such as
es may result in an
t and loss of life. We strongly recommend that
tion be performed by a trained, authorized
.

Table of Contents

Related product manuals