EasyManua.ls Logo

Brother MFC640CW - Page 79

Brother MFC640CW
406 pages
To Next Page IconTo Next Page
To Next Page IconTo Next Page
To Previous Page IconTo Previous Page
To Previous Page IconTo Previous Page
Loading...
3-41 Confidential
MFC640CW/DCP340CW
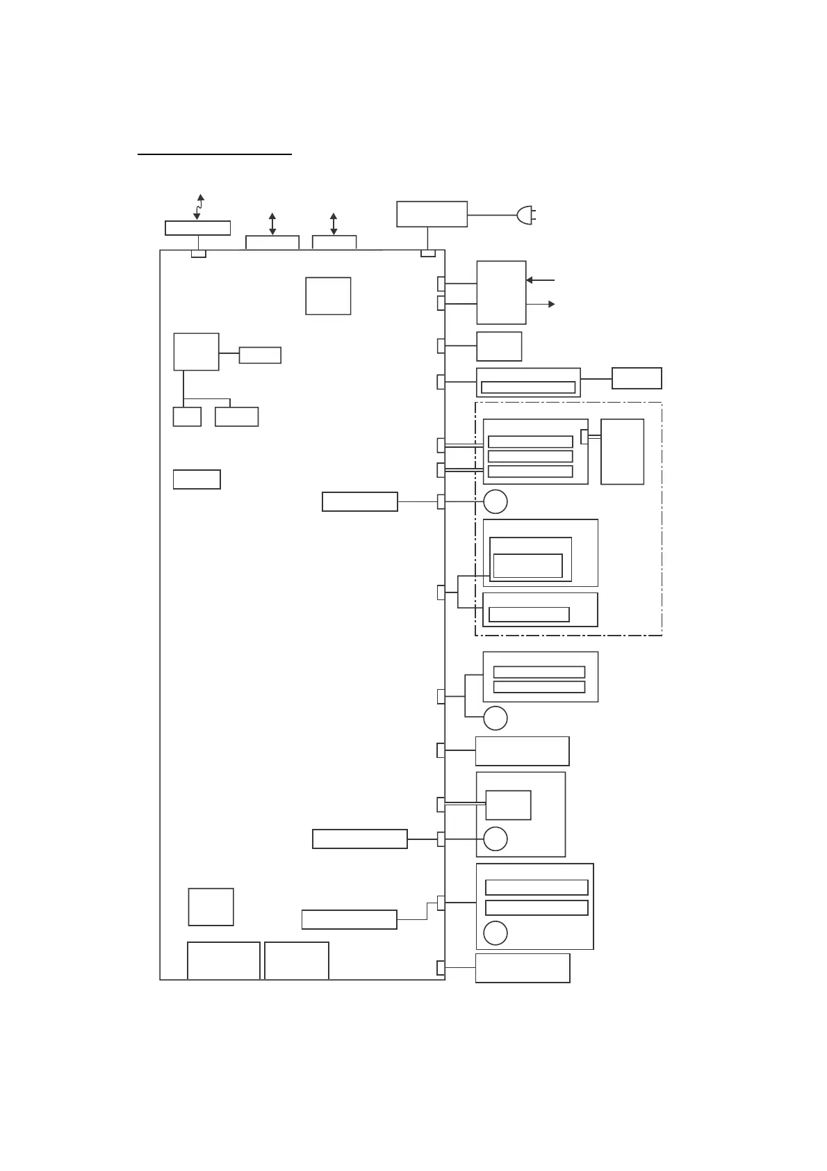
Main PCB
ROM MODEM
SDRAM
MJ PCB
2-pin (MJ-line)
2-pin (MJ 1)
2-pin
Speaker
Control panel PCB
6-pin
Scanner open sensor
Carriage PCB
CR encoder sensor
Head thermistor
17-pin (Head 1)
19-pin (Head 2)
Head/
carriage
unit
Paper width sensor
2-pin
Carriage motor
Paper feed motor
12-pin
CIS unit
4-pin
CIS motor
SCANNING
INK JET PRINTING & PAPER FEEDING
6-pin
Hook switch PCB
Media 1
(SM/XD/SD/MS
card)
Media 2
(CF card)
Line
External telephone
Ink refill ASSY
9-pin
EEPROM
DC motor driver
Stepping motor driver
Ink cartridge PCB
Ink cartridge
sensors
Purge cam switch
Maintenance unit
10-pin
ADF motor
ADF unit
Document rear sensor
Stepping motor driver
7-pin
5-pin
PF sensor PCB
PF encoder sensor
Registration sensor
7-pin
2-pin
2-pin
*
1
4-pin
Backup battery
*
1
16MB
SDAA
Main
ASIC
MEDIA
GA
8MB
Document front sensor
*
1
*
1
*
1
*
1
(DCP340CW)
(MFC640CW)
9-pin
Mic
*
1
*
1
MFC640CW
4-pin
LAN
PC
LAN I/F
USB
Power supply
PCB
AC line
WLAN PCB
WLAN
6-pin

Table of Contents

Other manuals for Brother MFC640CW

Related product manuals