EasyManua.ls Logo

Canon imageCLASS MF4370dn - Methods for Receiving Faxes

Canon imageCLASS MF4370dn
252 pages
Print Icon
To Next Page IconTo Next Page
To Next Page IconTo Next Page
To Previous Page IconTo Previous Page
To Previous Page IconTo Previous Page
Loading...
Fax
5-5
Introduction to Using Fax Functions
FaxOnly
In this mode, the machine receives documents automatically. Select this mode if you use the machine for fax
operations only, and not for voice communications using an external telephone.
Before using this mode
Simply set the receive mode to <FaxOnly>. (See “Selecting the Receive Mode, on p. 5-10.)
When an incoming call is received
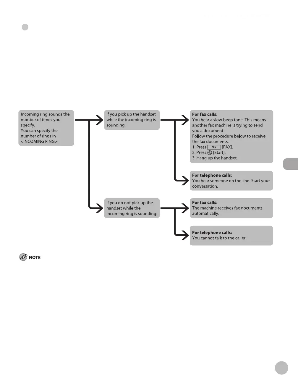
With no external telephone connected to the machine:
For fax calls, the machine receives fax documents automatically.
For telephone calls, you cannot talk to the caller.
With external telephone connected to the machine:
If you want to change <INCOMING RING>, see“Setting the Incoming Ring, on p. 5-35.

Table of Contents

Related product manuals