EasyManua.ls Logo

Canon imageCLASS MF4370dn - Page 107

Canon imageCLASS MF4370dn
252 pages
Print Icon
To Next Page IconTo Next Page
To Next Page IconTo Next Page
To Previous Page IconTo Previous Page
To Previous Page IconTo Previous Page
Loading...
Fax
5-8
Introduction to Using Fax Functions
M A N U A L
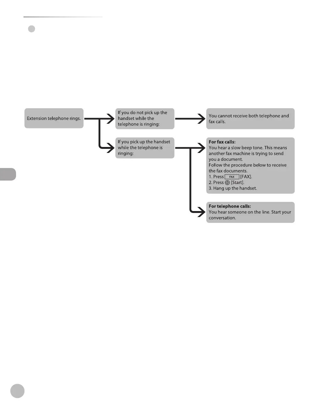
In this mode, you can monitor all incoming calls by picking up the handset each time your telephone rings.
This mode is a suitable option if you expect to use the machine mainly as a telephone, and only occasionally
receive fax documents.
Before using this mode
Make sure to do the following:
Connect your external telephone to the machine. (See “Make Fax Settings, in the Starter Guide.)
Set the receive mode to <MANUAL>. (See “Selecting the Receive Mode, on p. 5-10.)
When an incoming call is received
*If <REMOTE RX> is set to <ON>, you can also start to receive fax documents by dialing from your telephone.
(See “Receiving Documents Manually with an External Telephone (Remote RX), on p. 5-36.)

Table of Contents

Related product manuals