EasyManua.ls Logo

Comdial G0408 - Page 232

Default Icon
438 pages
Print Icon
To Next Page IconTo Next Page
To Next Page IconTo Next Page
To Previous Page IconTo Previous Page
To Previous Page IconTo Previous Page
Loading...
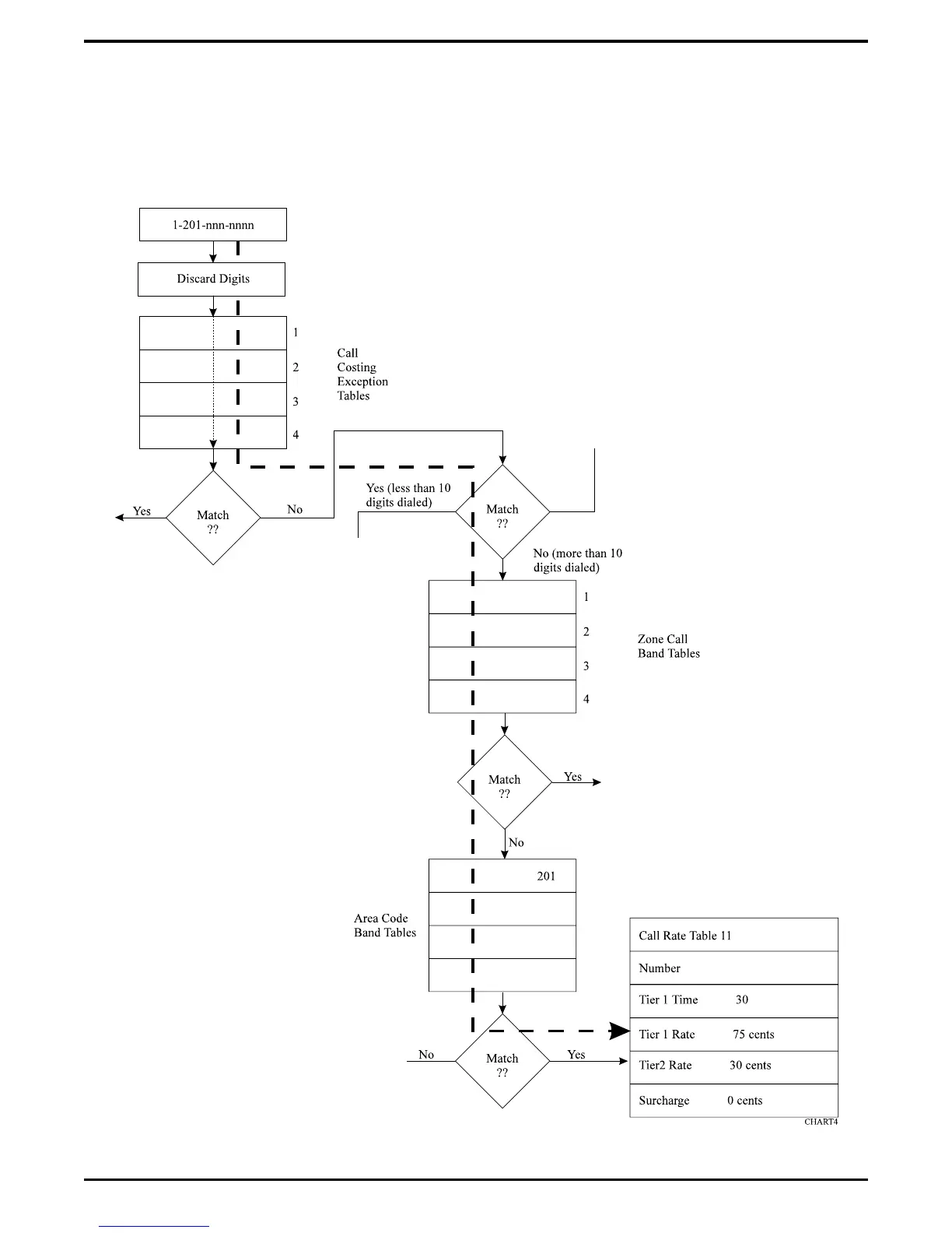
Example C For Long Distance Dialing Sequence
(1-201-nnn-nnnn)
This illustrated sequence is a long distance call (more than 10 digits) with 201 as the area code. Program
call rate table 11 to cost calls in this sequence. Also, program the area code band table by adding area
code 201 to band one.
Digital Telephone System IMI66–107
3 – 120 System Programming

Table of Contents