EasyManua.ls Logo

Danfoss TTS700 - Page 268

Danfoss TTS700
294 pages
Print Icon
To Next Page IconTo Next Page
To Next Page IconTo Next Page
To Previous Page IconTo Previous Page
To Previous Page IconTo Previous Page
Loading...
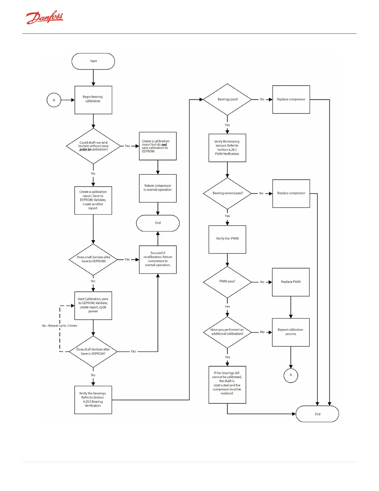
Figure 5-3 Bearing Calibration Flow
Page 268 of 294 - M-SV-001-EN Rev. H 1/23/2023

Table of Contents

Other manuals for Danfoss TTS700

Related product manuals