EasyManua.ls Logo

Danfoss vlt soft starter mcd 500 - In-Line Installation; Internally Bypassed; Non-Bypassed; Externally Bypassed

Danfoss vlt soft starter mcd 500
96 pages
Print Icon
To Next Page IconTo Next Page
To Next Page IconTo Next Page
To Previous Page IconTo Previous Page
To Previous Page IconTo Previous Page
Loading...
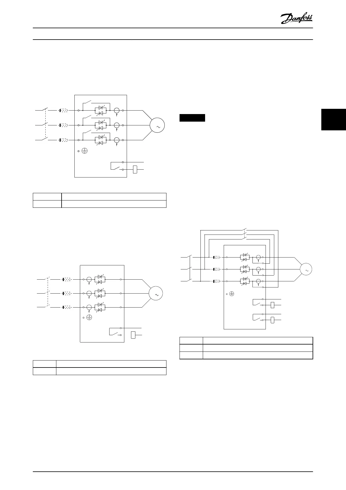
4.3.2 In-line Installation
4.3.2.1 Internally Bypassed
177HA430.12
M
3
6/T3
2/T1
5/L3
3/L2
1/L1
13
14
4/T2
E
K1
K1 F1
K1 Main contactor (optional)
F1 Semiconductor fuses (optional)
Illustration 4.6 In-line Installation, Internally Bypassed
4.3.2.2 Non-bypassed
177HA429.12
6/T3
2/T1
5/L3
3/L2
1/L1
13
14
4/T2
E
K1
K1 F1
M
3
K1 Main contactor (optional)
F1 Semiconductor fuses (optional)
Illustration 4.7 In-line Installation, Non-bypassed
4.3.2.3 Externally Bypassed
Non-bypassed models have dedicated bypass terminals,
which allow the soft starter to continue providing
protection and monitoring functions even when bypassed
via an external contactor. Connect the bypass contactor to
the bypass terminals and control it by a programmable
output congured to Run (see parameters 4-1 to 4-9).
NOTICE
The bypass terminals on MCD5-0245C are:
T1B.
T2B.
T3B.
The bypass terminals on MCD5-0360C to MCD5-1600C
are:
L1B.
L2B.
L3B.
If necessary, the fuses can be installed on the input side.
177HA617.11
M
3
F1
6/T3
2/T1
5/L3
3/L2
1/L1
13
14
4/T2
E
K1
K1
T1B
T2B
T3B
K2
34
33
K2
K1 Main contactor
K2 Bypass contactor (external)
F1 Semiconductor fuses (optional)
Illustration 4.8 In-line Installation, Externally Bypassed,
MCD5-0245C
Electrical Installation Operating Guide
MG17K602 Danfoss A/S © 05/2016 All rights reserved. 17
4 4

Table of Contents