EasyManua.ls Logo

Danfoss vlt soft starter mcd 500 - Installation with Bypass Contactor

Danfoss vlt soft starter mcd 500
96 pages
Print Icon
To Next Page IconTo Next Page
To Next Page IconTo Next Page
To Previous Page IconTo Previous Page
To Previous Page IconTo Previous Page
Loading...
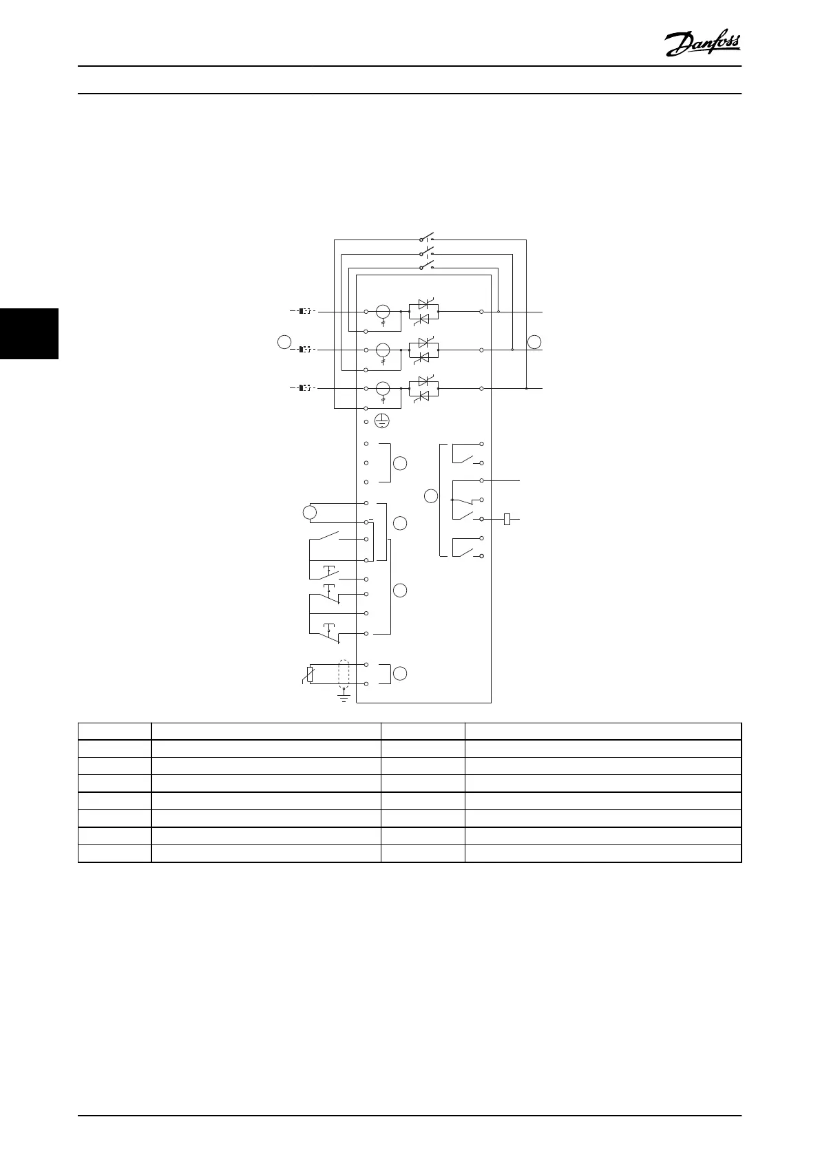
5.9 Installation with Bypass Contactor
The VLT
®
Soft Starter MCD 500 is installed with a bypass contactor (AC1 rated). The soft starter run output controls the
bypass contactor. The run output is by default assigned to output relay B (terminals 21, 22, 24).
K1
24
VD
22
21
13
14
24
33
34
06
05
08
07
17
18
25
11
16
A6
A5
A4
15
S1
S2
S3
E
+
+
6/T3
2/T1
4/T2
5/L3
3/L2
1/L1
L3B
L1B
L2B
K1
F1
5
6 7
4
2
A
3
1
177HA523.1
1 Control voltage (model dependent) K1 Bypass contactor
2 24 V DC output F1 Semiconductor fuses (optional)
3 Remote control inputs S1 Start contact
4 Motor thermistor input (PTC only) S2 Stop contact
5 Relay outputs S3 Reset contact
6 3-phase supply 13, 14 Relay output A
7 Motor terminals 21, 22, 24 Relay output B
33, 34 Relay output C
Illustration 5.11 Installation with Bypass Contactor
Parameter settings:
Parameter 4-4 Relay B Function
- Select Run - assigns the run output function to output relay B (default value).
Product Features
VLT
®
Soft Starter MCD 500
44 Danfoss A/S © 05/2016 All rights reserved. MG17K602
55

Table of Contents