EasyManua.ls Logo

Danfoss vlt soft starter mcd 500 - Installation with Main Contactor

Danfoss vlt soft starter mcd 500
96 pages
Print Icon
To Next Page IconTo Next Page
To Next Page IconTo Next Page
To Previous Page IconTo Previous Page
To Previous Page IconTo Previous Page
Loading...
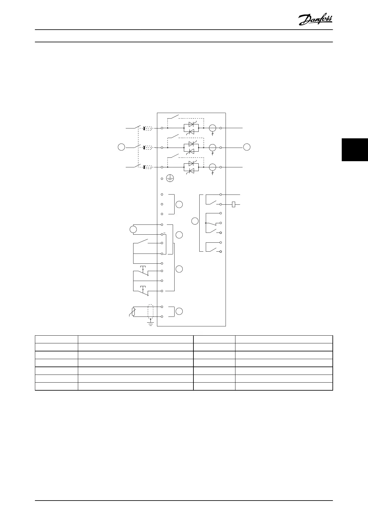
5.8 Installation with Main Contactor
The VLT
®
Soft Starter MCD 500 is installed with a main contactor (AC3 rated). Supply control voltage from the input side of
the contactor.
The soft starter main contactor output controls the main contactor. The main contactor output is by default assigned to
output relay A (terminals 13, 14).
K1
K1
F
22
21
6/T3
2/T1
13
14
4/T2
24
33
34
06
05
08
07
17
18
25
11
16
A6
A5
A4
5/L3
3/L2
15
S1
S2
E
1/L1
+
+
5
6 7
4
2
A
3
1
177HA522.1
24
VD
1 Control voltage (model dependent) K1 Main contactor
2 24 V DC output F1 Semiconductor fuses (optional)
3 Remote control inputs S1 Start/stop
4 Motor thermistor input (PTC only) S2 Reset contact
5 Relay outputs 13, 14 Relay output A
6 3-phase supply 21, 22, 24 Relay output B
7 Motor terminals 33, 34 Relay output C
Illustration 5.10 Installation with Main Contactor
Parameter settings:
Parameter 4-1 Relay A Function
- Select Main contactor - assigns the main contactor function to relay output A (default value).
Product Features Operating Guide
MG17K602 Danfoss A/S © 05/2016 All rights reserved. 43
5 5

Table of Contents