EasyManua.ls Logo

Eagle TT-4 - Page 133

Eagle TT-4
170 pages
Print Icon
To Next Page IconTo Next Page
To Next Page IconTo Next Page
To Previous Page IconTo Previous Page
To Previous Page IconTo Previous Page
Loading...
133
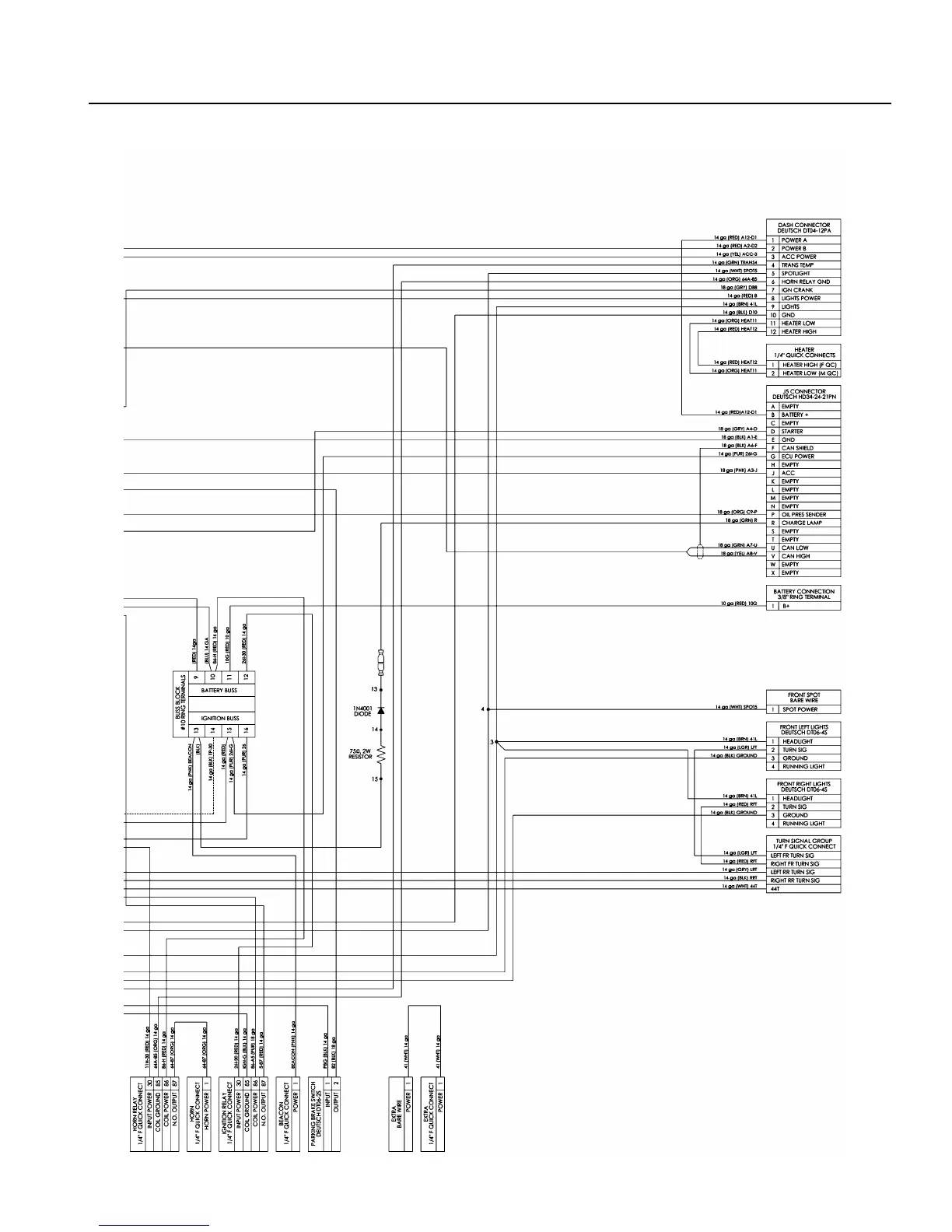
REV30 8.4.15 TT4-8 4TNV98
ELECTRICAL SCHEMATICS
VEHICLE WIRING HARNESSYANMAR TIER III DIESEL (9/2014 AND LATER)

Table of Contents

Other manuals for Eagle TT-4

Related product manuals