EasyManua.ls Logo

Edge Technologies Minuteman 320 SE - Safety and Emergency Stops

Edge Technologies Minuteman 320 SE
222 pages
Print Icon
To Next Page IconTo Next Page
To Next Page IconTo Next Page
To Previous Page IconTo Previous Page
To Previous Page IconTo Previous Page
Loading...
MINUTEMAN 320
7
REV 13.1:2020
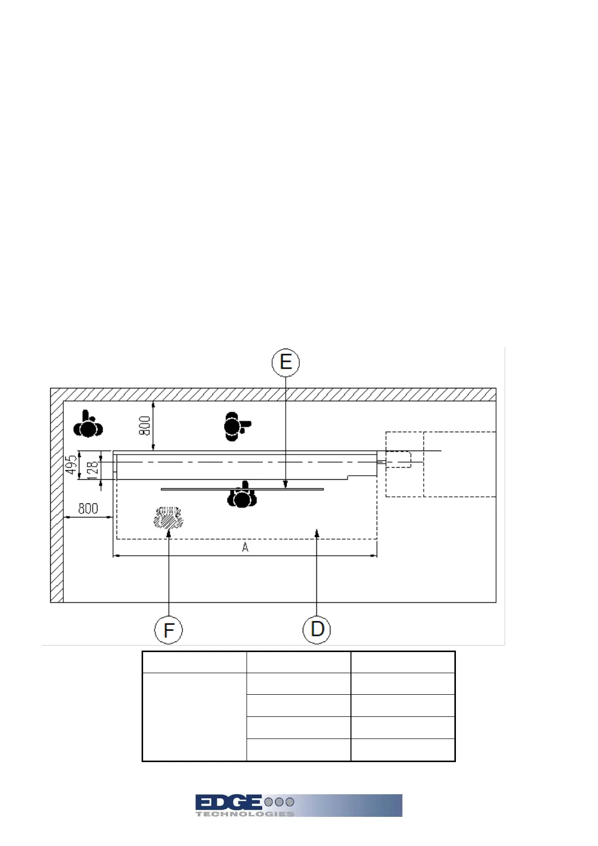
Installation Area
The bar feeder must be bolted to a sound, reasonably level floor using anchor bolts. The area
surrounding the machine must provide sufficient clearance the operator access to both sides
and the rear of the machine as shown in the diagram below. Other necessities are suitable
lighting and a compressed air supply. The bar feeder is not suitable for and cannot be adapted
to use in an explosive surrounding.
The image below references ideal spacing for operator movement.
Areas of interest
D-operator area
E-supply area
F-remnant material area
The space must provide adequate working area. All values are in metric.
Type Size A (mm)
MM-320
22 2830
32 3870
37 4370
44 4970

Table of Contents

Related product manuals