EasyManua.ls Logo

Fischer Panda 10000i - Components of the Electrical System

Fischer Panda 10000i
218 pages
Print Icon
To Next Page IconTo Next Page
To Next Page IconTo Next Page
To Previous Page IconTo Previous Page
To Previous Page IconTo Previous Page
Loading...
The Panda Generator
Seite/Page 48 - Kaptitel/Chapter 4: The Panda Generator 16.1.15
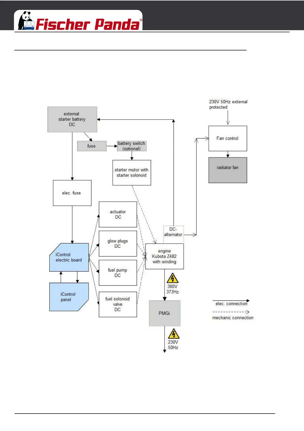
4.3.3 Components of the electrical system
Fig. 4.3.3-1: Electrical system

Table of Contents

Related product manuals