EasyManua.ls Logo

Frick QUANTUM LX - Quantum LX Flow Diagram - D.C. Voltage;Communications Harness (Standard)

Frick QUANTUM LX
116 pages
Print Icon
To Next Page IconTo Next Page
To Next Page IconTo Next Page
To Previous Page IconTo Previous Page
To Previous Page IconTo Previous Page
Loading...
FRICK
®
QUANTUM™ COMPRESSOR CONTROL PANEL S90-010 M
MAINTENANCE Page 11
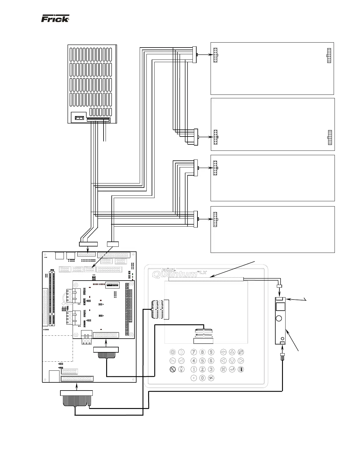
QUANTUM™ LX FLOW DIAGRAM - D.C. VOLTAGE/COMMUNICATIONS HARNESS (STANDARD)
Quantum™ 4
Digital Board 1
Digital Board 2
Analog Board 2
Analog Board 1
Power
Supply
(Condor
shown
)
.
DC Power -
I/O Communications
Harness
P/N 649D0069H01
24 VDC
Connections
Display (refer to
Display Assembly
Component
Replacement
Guide)
Keypad Cable
P/N
640B0031H01
Inverter
P/N
333Q0001582
Display/Inverter Cable
P/N 649D4824H01
P
P
Flash Card
socket
located under
board
1
2
3
4
3 2
1
1
2
4
3
This pictorial represents a typical configuration using the Quantum™ 4 in a
standard panel, and is not to scale. Specific units may or may not have
both Digital and Analog boards, depending on options. Additionally, the
power supply may vary. The pictorial is meant to show the proper
interconnection of the D.C. power - I/O communications harness, keyboard
cable and display harness and hardware components.
Backlight Tube (refer to Display Assembly
Component Replacement Guide)
Caution!
High AC voltage at
this connector.

Table of Contents

Other manuals for Frick QUANTUM LX

Related product manuals