EasyManua.ls Logo

GE P444 - Page 215

GE P444
622 pages
Print Icon
To Next Page IconTo Next Page
To Next Page IconTo Next Page
To Previous Page IconTo Previous Page
To Previous Page IconTo Previous Page
Loading...
Application Notes
P44x/EN AP/Hb
6
MiCOM P40 Agile P442, P444
(AP) 5-
63
Trip
Any Pole Dead
TOR Enabl e
200 ms
500 ms
P0532ENa
Reclosing
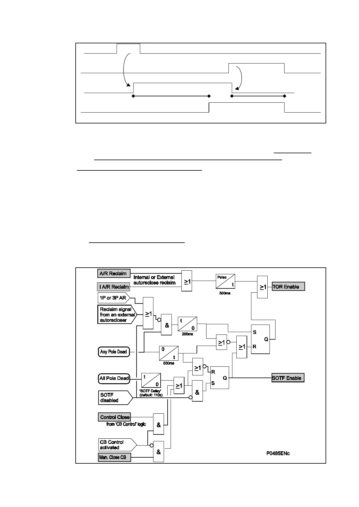
The SOTF protection is enabled when the circuit breaker has been open 3 pole for
longer than 110 s. This time-delay is settable. It allows a variation of the time between
the detection of a dead pole condition and when the internal logic detects a “dead line”
and activates the SOTF logic if no autoreclose cycle is in progress.
Therefore, the
SOTF function is enabled for manual reclosures, not for autoreclosure.
The SOTF Enable logic is activated in 2 cases:
3. If no external close command (manual or by remote communications via a control
system) is issued:
When the internal leels detectors have detected a three pole open condition for longer
than SOTF Delay (default value is 110 s); when all the poles are closed, SOTF is enabled
for a duration of 500 ms and then resets,
4. When an external close command (manual or by remote communications via a control
system) is issued:
The SOTF logic is activated immediately. When all the poles are closed (after the external
close command if a check synchronism condition is used in the PSL); SOTF is enabled for
500 ms and then resets.
Figure 40: SOTF-TOR logic - start

Table of Contents

Related product manuals