EasyManua.ls Logo

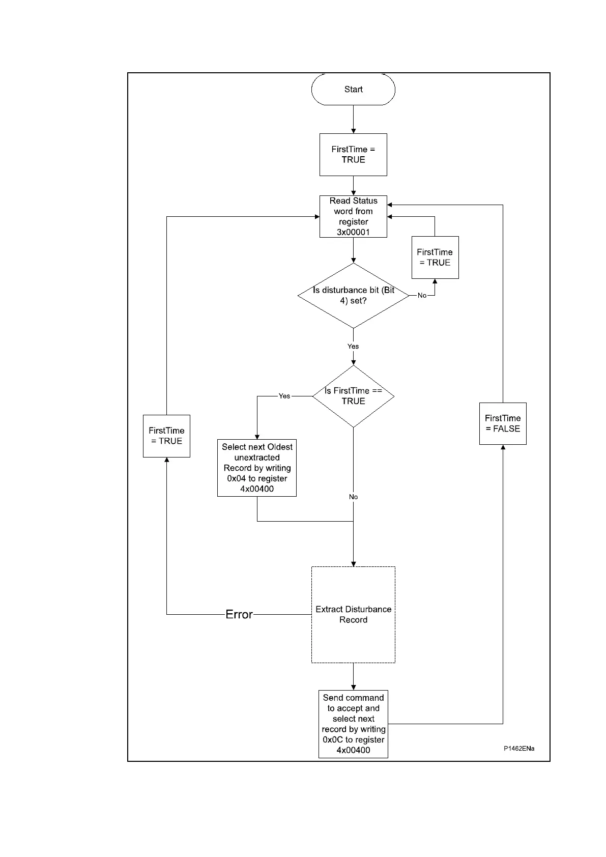
GE P444 - Figure 5: Automatic Selection of a Disturbance - Option

GE P444
622 pages
Print Icon
To Next Page IconTo Next Page
To Next Page IconTo Next Page
To Previous Page IconTo Previous Page
To Previous Page IconTo Previous Page
Loading...
SCADA Communications
P44x/EN SC/Hb
6
MiCOM P40 Agile
P442, P444 (SC) 12-
27
Figure 5: Automatic selection of a disturbance – option 2

Table of Contents

Related product manuals