EasyManua.ls Logo

GE P444 - Loss of Load Trip Logic

GE P444
622 pages
Print Icon
To Next Page IconTo Next Page
To Next Page IconTo Next Page
To Previous Page IconTo Previous Page
To Previous Page IconTo Previous Page
Loading...
Application Notes
P44x/EN AP/Hb
6
MiCOM P40 Agile P442, P444
(AP) 5-
83
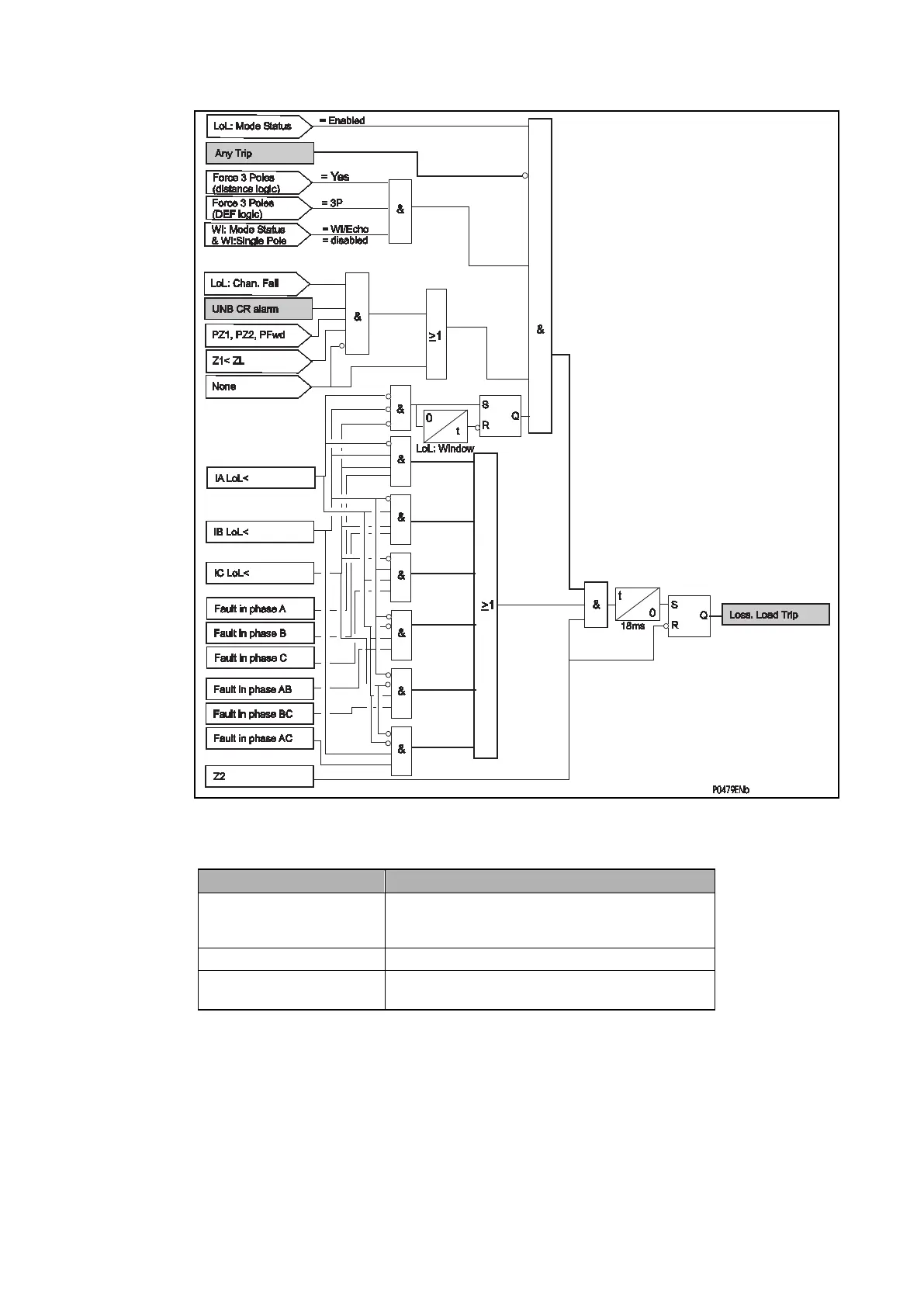
Figure 57: Loss of load trip logic
Where:
Description
PZ1, PZ2, PFwd, None
Underreach scheme: Z1 < ZL: Permissive
underreach Z1, Z2 or forward
None: no distance scheme (basic scheme)
Z1<ZL Underreach scheme in Z1
Z2'
Fault in Z2 (lockout by Power swing or Reversal
Guard)

Table of Contents

Related product manuals