EasyManua.ls Logo

Gilbarco FlexPay IV - Page 7

Default Icon
108 pages
Print Icon
To Next Page IconTo Next Page
To Next Page IconTo Next Page
To Previous Page IconTo Previous Page
To Previous Page IconTo Previous Page
Loading...
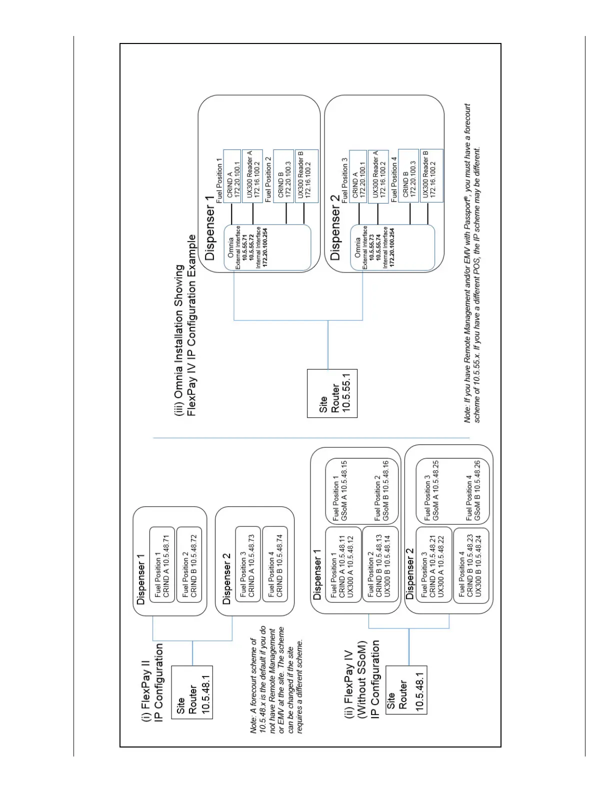
Introduction Forecourt Networking Scheme
MDE-5369G FlexPay™ IV (with Omnia V04.07) Programming and Service Manual · March 2021 Page 1- 3
Figure 1-1: IP Configuration Comparison based on Applause, Remote Management, EMV
®
, and POS

Table of Contents

Related product manuals