EasyManua.ls Logo

Hawk Sultan - Digital Output Pulse Sequencing; PLC;DCS Control of Pulse Rates

Hawk Sultan
56 pages
Print Icon
To Next Page IconTo Next Page
To Next Page IconTo Next Page
To Previous Page IconTo Previous Page
To Previous Page IconTo Previous Page
Loading...
Digital Output Pulse Sequencing
Sultan Acoustic Wave Series
11
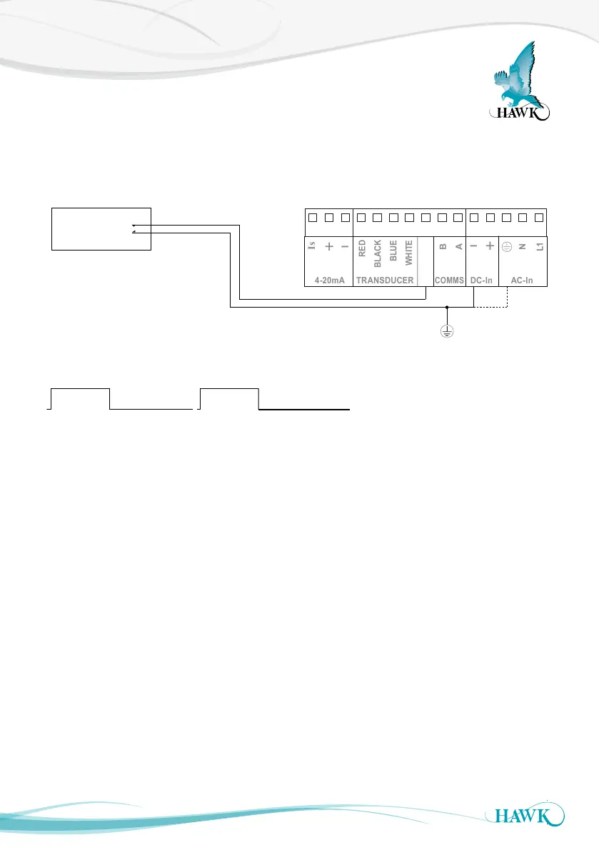
A PLC/DCS with digital outputs can be used to control or sequence pulse rates.
Digital Output
Sequencing Sultan Pulse Rate via Digital Controller
D
E
F
C
4321
B
A
321 5
C
D
4 876
A
B
A3
DWG NO.
TITLE:
HAWK MEASUREMENT SYSTEMS
REVISION
DO NOT SCALE
PROJECT:
DATE
ALL DIMENSIONS IN MM
APRVD:
CHECKED:
DRAWN:
A01
HAW_CLB_SUL_SEQ
PLC/DCS Sultan Sequencing
DATE
DATE
COMPANY:
5
6
7
8
F
E
VICTORIA, AUSTRALIA 3131
SHEET
1-1
GR 27/04/2012
15-17 MAURICE COURT, NUNAWADING,
Rio Tinto
Cape Lambert B
+
1L
+
N
B
RED
BLACK
BLUE
WHITE
Test In
Is
TRANSDUCER
DC-In
AC-In
4-20mA
COMMS
1 2 3 4 5 6 7 8 9 10 11 12 13 14 15
Sultan Terminal RailPLC / DCS
Relay On
PLC / DCS
Min 120mS
Running Minimum Time
250mS + M x 6mS
Relay On
PLC / DCS
Min 120mS
Running Minimum Time
250mS + M x 6mS
Sequence Timing
~

Table of Contents

Related product manuals