EasyManua.ls Logo

HKC Quantum70 - REMOTE RESET

HKC Quantum70
104 pages
Print Icon
To Next Page IconTo Next Page
To Next Page IconTo Next Page
To Previous Page IconTo Previous Page
To Previous Page IconTo Previous Page
Loading...
Default Engineer Code - 4567
Default User Code (IRL) - 1111
Default User Code (UK) - 1234
Programming Menu - Continued
Default Eng. Code - 4567 Default User Code - 1111 (Irl) 1234 (UK)
9
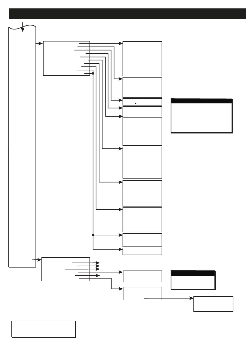
5 Partset Options Menu
8 System Options
Menu
From previous
page
1 Final Door Set
2 Exit Fault Bell
3 Line Fault Bell
4 Inhibit Tamper
5 Forced Arm
6 Display Armed
7 Extend Block Exit Time
8 Rearm Always
9 Rearm Count
10 Arm Squawk
11 Infinite Exit
1 Arming Options Menu
2 Unset Options Menu
3 Quick Key Menu
4 Keypad PA Options Menu
6 Miscellaneous Options Menu
7 Audio/LCD Options Menu
8 Edit Miscellaneous Text
9 Garda Policy Option
9 BS8423 Options (UK only)
(UK only)
1 User Walk Test
2 Fire Output Enabled
5 Fire Exit Require Code
6 Tamper Rearm
3 Extend Block Entry Time
4 Fire Exit Bells
1 Quick # Key Menu
1 Keypad * & # PA
1 Mains Fault Buzzer
1 Status
1 Pre-Alarm
1 Police Options
2 Quick Key Menu
2 Keypad PA Silent
2 Line Fault Buzzer
2 Disable
2 Bell Tamp: Verified Alarm
2 Technistore Options
3 Silent PA Line Fault
3 FTC Buzzer
3 Options
5 Buzzer Volume
4 Fault Alert Buzzer
4 IP Monitoring
6 Voice Volume
7 Siren Volume
8 LCD Contrast
3 Alarm Abort Time
4 Restricted Indication
1 Timed Soak
1 Part Set A Exit Time
1 Edit Installer’s Name
2 Edit Block Names
2 Engineer Lock
2 Part Set B Exit Time
3 Duress Codes
3 Access to Exit Entry
3 Edit Part Set A Text
4 Walk Test Bell
4 Part Set Digi Alarm
4 Edit Part Set B Text
5 System Double Knock
6 Part Set A Exit Buzzer
8 Part Set A Entry/Exit to Alarm
9 Part Set B Entry/Exit to Alarm
6 Latch Chime
7 Part Set B Exit Buzzer
7 Internal Bell Chime
5 Indicate Part Set
5 Edit Fire Exit Message
6 Edit Fire Exit Type
7 Edit Technical Type
8 Edit Site Name
8 Auto Hour Change
9 Work to EN50131
10 Silent Fire
9 Comms Menu
QUICK KEY MENU
0#1 User Log 0*1 SMS Engineers
0#3 Walk Test 0*2 SMS Log
0#4 Full Arm 0*3 Call PC
0#5 Quick Arm 0*4 PC Direct
0#6 Toggle Chime 0*5 User Check
0#7 Part Set A 0*6 Temporary User
0#8 Part Set B 0*7 Home Alone
0#9 Bell Test
See page 73
See page 84
See page 73
See page 73
2 Communicators
1 Overview
3 Monitoring & Voice
4 SMS Menu
5 Remote User Menu
6 Panel Print Menu
7 SecureComm Menu
1 Remote User Codes
4 Printer Port
REMOTE USER OPTIONS
Call Back
Remote Set
Remote Unset
2 Remote User Names
3 Remote User Phones
NO
NO
NO
1 Accounts
2 Make Test Call
3 Reports
4 Blocks
5 IP Test Calls

Other manuals for HKC Quantum70

Related product manuals