EasyManua.ls Logo

IBM 7026-H80 - RS/6000 - 256 MB RAM - Secondary I;O Drawer Internal Cables

IBM 7026-H80 - RS/6000 - 256 MB RAM
557 pages
To Next Page IconTo Next Page
To Next Page IconTo Next Page
To Previous Page IconTo Previous Page
To Previous Page IconTo Previous Page
Loading...
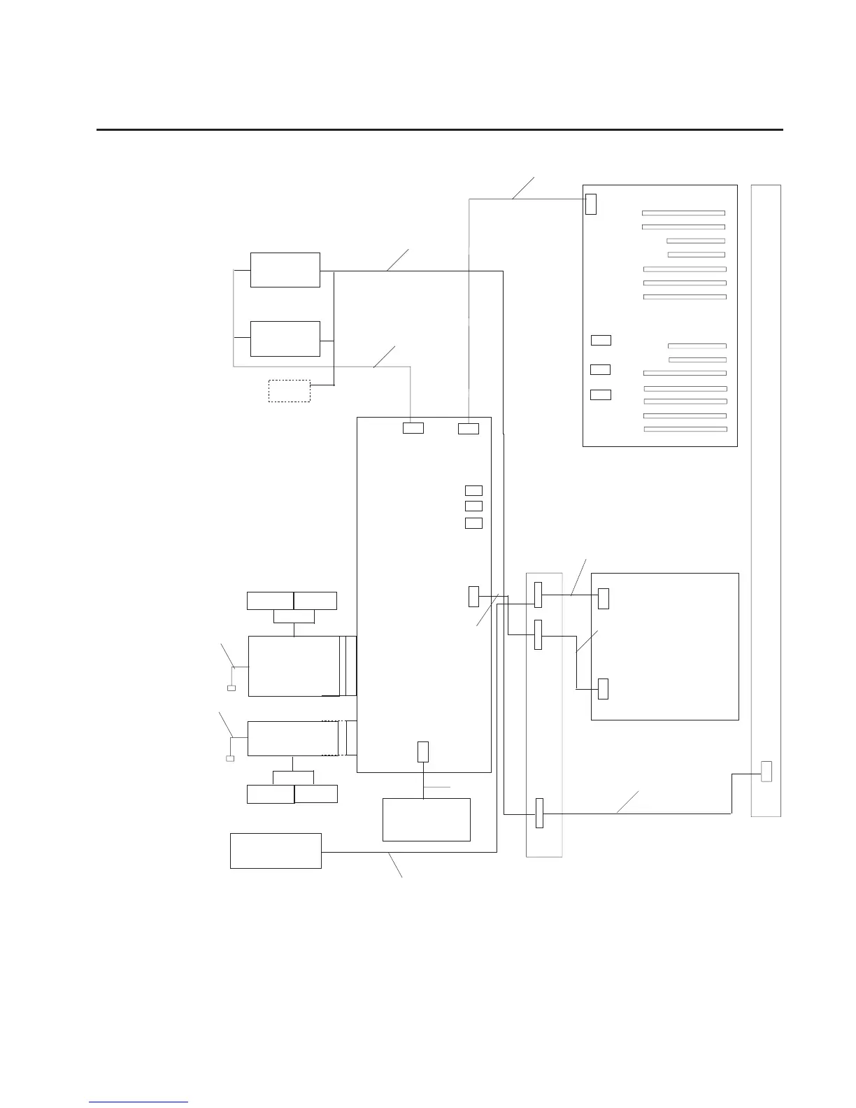
Secondary I/O Drawer Internal Cables
Fan
Controller
Card
Power
Distribution
Board
I/O Board
PCI Board
Op Panel
Op Panel
Power
Supply 1
3.3 V
3.3 V
Ground
Grd
5V
5V
Fan 1
Fan 2
Fan 5
Term
Optional
Media
Optional
Media
Base SPCN
Base SPCN
I/P
Power
Supply 2 or
Cooling
Unit
Fan 3 Fan 4
Fan 6
Fan 9
J4
J3
J2
J2
J1
Media
Power
J6
Misc.
Power
J7
J21
8
8
1
3
4
2
5
9
9
6
7
J3
B
u
l
k
h
e
a
d
Chapter 10. Parts Information 485

Table of Contents

Related product manuals