EasyManua.ls Logo

Juniper ACX1000 - Pseudowire Overview for ACX Series Universal Access Routers

Juniper ACX1000
3270 pages
Print Icon
To Next Page IconTo Next Page
To Next Page IconTo Next Page
To Previous Page IconTo Previous Page
To Previous Page IconTo Previous Page
Loading...
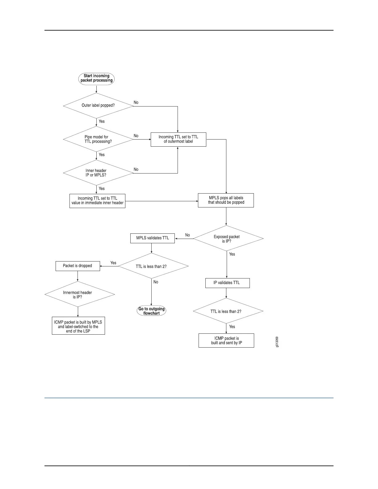
Figure 30: TTL Processing on Incoming MPLS Packets
Related
Documentation
Disabling Normal TTL Decrementing
no-propagate-ttl
Pseudowire Overview for ACX Series Universal Access Routers
A pseudowire is a Layer 2 circuit or service, which emulates the essential attributes of a
telecommunications service— such as a T1 line, over an MPLS packet-switched network.
The pseudowire is intended to provide only the minimum necessary functionality to
emulate the wire with the required degree of faithfulness for the given service definition.
Copyright © 2017, Juniper Networks, Inc.590
ACX Series Universal Access Router Configuration Guide

Table of Contents

Other manuals for Juniper ACX1000

Related product manuals