EasyManua.ls Logo

LivaNova SCPC - SCPC System Circuit Diagram

Default Icon
82 pages
Print Icon
To Next Page IconTo Next Page
To Next Page IconTo Next Page
To Previous Page IconTo Previous Page
To Previous Page IconTo Previous Page
Loading...
SCPC System • Appendix
CP_SEM_60-03-00.002 81
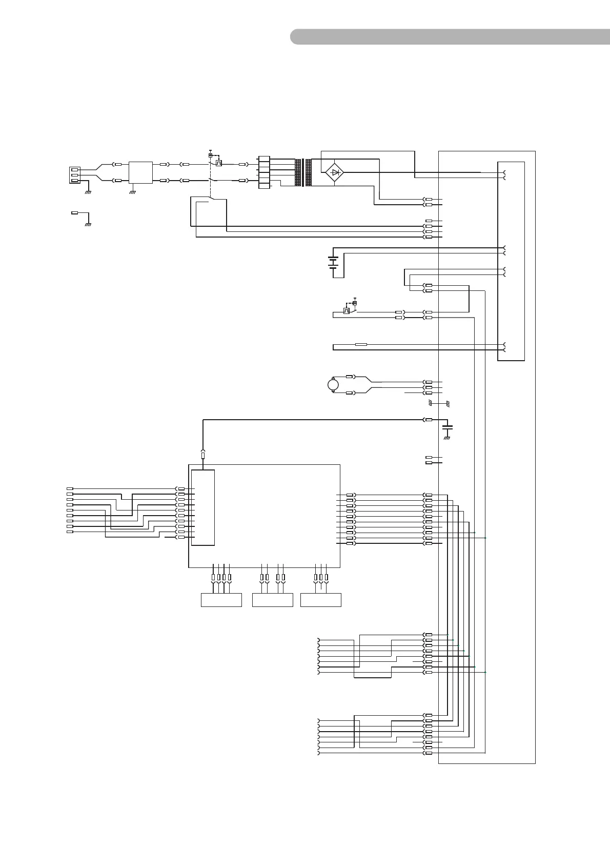
7.6 Circuit diagram
Alle Primärlitzen: UL Style 1015
Alle Sekundärlitzen: UL Style 1007
Alle nicht bezeichneten Litzen: AWG 16
Alle Litzen mit AWG 20
koennen auch AWG 22 sein
Steckerbelegungen:
Es gelten die auf den
Leiterkarten gedruckten Pinnummern
vi
gr
or
bl
ws
U49092:
vi = 240 V
or = 230 V
gr = 120 V
bl = 100 V
ws = 0 V
U49109:
vi = 220 V
or = 127 V
gr = 115 V
bl = 110 V
ws = 0 V
Filter
1
8
1
1
1
32
34
123456
31
1
+
10
1
10
AWG20 ST1 2.8
AWG20
AWG20
RESI_L
RESI_H
A6
A3
24VDC_L
24VDC_H0
24VDC_H
24VDC_H0
A8
A2
AKKUMINUS
AKKUPLUS
A7
A4
REC_L
REC_H
U_SEK2
U_SEK1
HSHK34
HSHK31
A5
A1
1
8
1
Touch Display
Ausgang
Kontrollpult
SCP System
Ausgang
Seriell
DSUB
9 pol
Eingang
24V
HLM
Lüfter
M
Beleuchtung
ZDS
ZNU
ZBP
CON2
CON6
CON4 CON3 CON5
CON1 CON12
CON9
CON5
CON15
CON6
CON10
CON6
CON17
CON18
CON1
CON1
CON1
CON1
CON13
CON14
ZIS
2
3
4
5
1
A1
A2
A1
A2
Ausgang
elektrisch
fernbedienbare
Schlauchklemme
DSUB AMP HDP20mix
DSUB AMP HDP20mix
2
3
4
5
CAN_H
CAN_L
CODE_0
CODE_1
5VDCD_L
5VDCD_H
GVM
24VDC_H
CODE_0
CODE_1
CAN_L
5VDCD_L
CAN_H
24VDC_L
24VDC_H
CODE_0
CODE_1
CAN_L
5VDCD_L
CAN_H
24VDC_L
AWG20
AWG20
AWG20
AWG20
Power sem
Typ PSB35
2
*
12V/7Ah
Panasonic
Typ: U P-RW1245
ETA
Typ: 1658 8A
Sicherungsautomat: ETA Typ 3120
Fuer U49092 gilt:
240V: 1A
230V: 1A
120V: 2A
100V: 2.5A
Fuer U449109 gilt:
220V: 1A
127V: 2A
115V: 2A
110V: 2A
Euro Version
FN610A-6/06
UL 544 Version
FN610B-10/06
Euro / US
Induktor Typ U49092 / 220 VA
oder Typ U49109 / 220 VA
12 Ohm
50 W
1%
AWG20
AWG20
AWG20
AWG20
24VDC_L
HLM
24VDC_H
RI
Flachband 9
*
AWG 28
RXD
TXD
DTR
24VDC_H_EX
24VDC_L_EX
DSR
GND
RTS
CTS
CD
14 1
20
13
CON5
CON8
+
+
~
~
Kaltgeräte-
einbaustecker
UL rec/IEC320
Potentialausgleich
Gehaeuse
CAN_H
CAN_L
CODE_0
CODE_1
5VDCD_L
24VDC_H
24VDC_L
1
10
1
9

Table of Contents

Related product manuals