EasyManua.ls Logo

Matrox Solios Series - Page 17

Matrox Solios Series
196 pages
Print Icon
To Next Page IconTo Next Page
To Next Page IconTo Next Page
To Previous Page IconTo Previous Page
To Previous Page IconTo Previous Page
Loading...
Matrox Solios boards 17
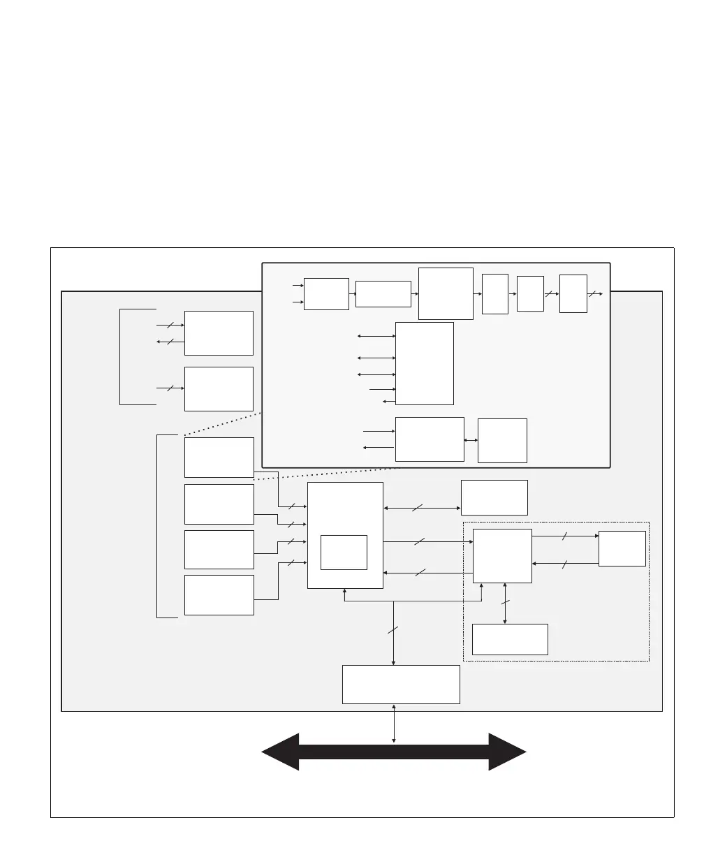
Acquisition with Matrox Solios eA/XA Quad
Matrox Solios eA/XA Quad can acquire from up to four independent analog video
sources. For added flexibility, each acquisition path has an input selector that can
switch between receiving input from one of two video sources. This means, for
example, that you can connect two 4-tap video sources to the eA/XA Quad board
and switch between them.
Matrox Solios eA/XA Quad supports the optional Processing FPGA.
PCI-X to PCIe (eA)
or PCI-X to PCI-X (XA)
Bridge
Input
Selector
10-bit
A/D
LUTs
Clock (LVDS/TTL)
Hsync/Csync
(LVDS/TTL)
Vsync (LVDS/TTL)
Rx
Tx
PSG
10 16
Independent
acquisition
path 3
Independent
acquisition
path 2
Independent
acquisition
path 0
Independent
acquisition
path 1
DVI
connectors
(0 and 1)
LVDS/TTL
drivers and
receivers
Aux In
Aux In
Aux Out
DB-44
and
DB-9
connectors*
Video to
PCI-X bridge
8
8
4
Independent
acquisition path
VID_IN
B
64
(up to
800 MB/s)***
64-bit PCI or PCI-X (XA)
(up to 1 GB/s)
* On a separate bracket.
A
Matrox Solios eA/XA Quad
Acquisition
memory
(64/128/256 MB)
(up to 1.6 GB/s)**
64 DDR
Processing
FPGA
DDR SDRAM
(64/128/256 MB)
QDRII
SRAM
(4/8 MB)
Optional
32
(up to 0.67 GB/s)
32
(up to 0.67 GB/s)
16
16
(up to 924 MB/s)
(up to 924 MB/s)
** Up to 1.6 GB/s with optional Processing FPGA installed, otherwise up to 1.32 GB/s.
*** Up to 800 MB/s with optional Processing FPGA installed, otherwise up to 660 MB/s.
Attenuator,
offset,
and
gain
low
pass
filter
x4 PCIe (eA)
(up to 1 GB/s)
64
(up to 1.3 GB/s)
Color
space
converter
Host PCI / PCI-X / PCIe bus
16
16
16
16
Opto-
couplers
UART
RS-232
transceivers
DC
restoration
Aux In (Trigger (TTL))
Aux Out (Exposure (TTL))

Table of Contents

Related product manuals