EasyManua.ls Logo

Monaco Cayman 2005 - Cargo Carrying Capacity Flowchart

Default Icon
396 pages
Print Icon
To Next Page IconTo Next Page
To Next Page IconTo Next Page
To Previous Page IconTo Previous Page
To Previous Page IconTo Previous Page
Loading...
Driving & Safety --- Section 2
Cayman 2005
81
020254
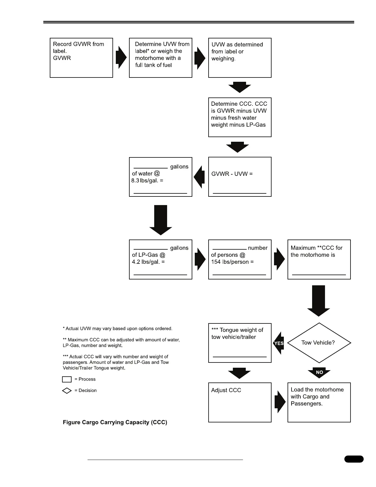
Cargo Carrying
Capacity Flowchart

Table of Contents

Related product manuals