EasyManua.ls Logo

Nokia N72 - Clocking Troubleshooting

Nokia N72
302 pages
Print Icon
To Next Page IconTo Next Page
To Next Page IconTo Next Page
To Previous Page IconTo Previous Page
To Previous Page IconTo Previous Page
Loading...
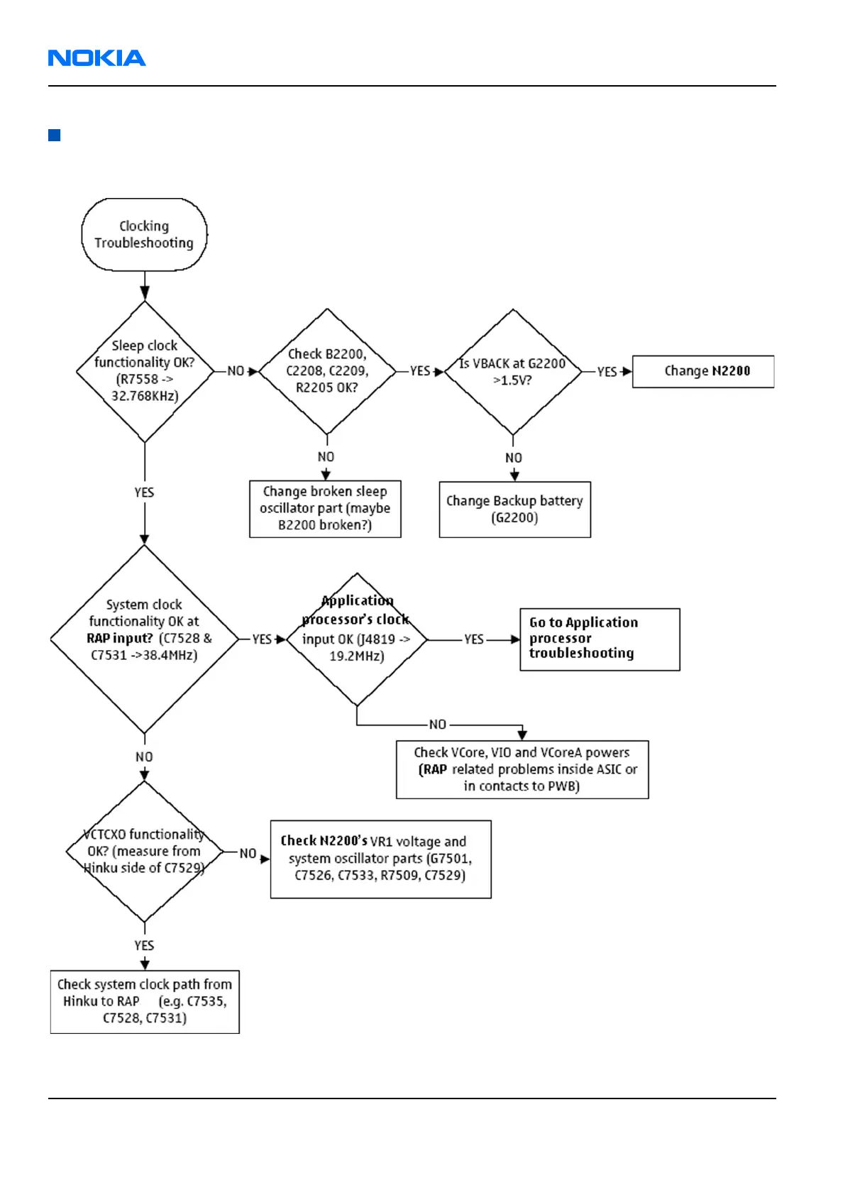
Clocking troubleshooting
Troubleshooting flow
RM-180
Nokia Customer Care BB Troubleshooting and Tuning Guide
Page 6 –10 COMPANY CONFIDENTIAL Issue 1
Copyright © 2006 Nokia. All rights reserved.

Table of Contents

Other manuals for Nokia N72

Related product manuals