EasyManua.ls Logo

Nokia N72 - Display and Keyboard Backlight Troubleshooting

Nokia N72
302 pages
Print Icon
To Next Page IconTo Next Page
To Next Page IconTo Next Page
To Previous Page IconTo Previous Page
To Previous Page IconTo Previous Page
Loading...
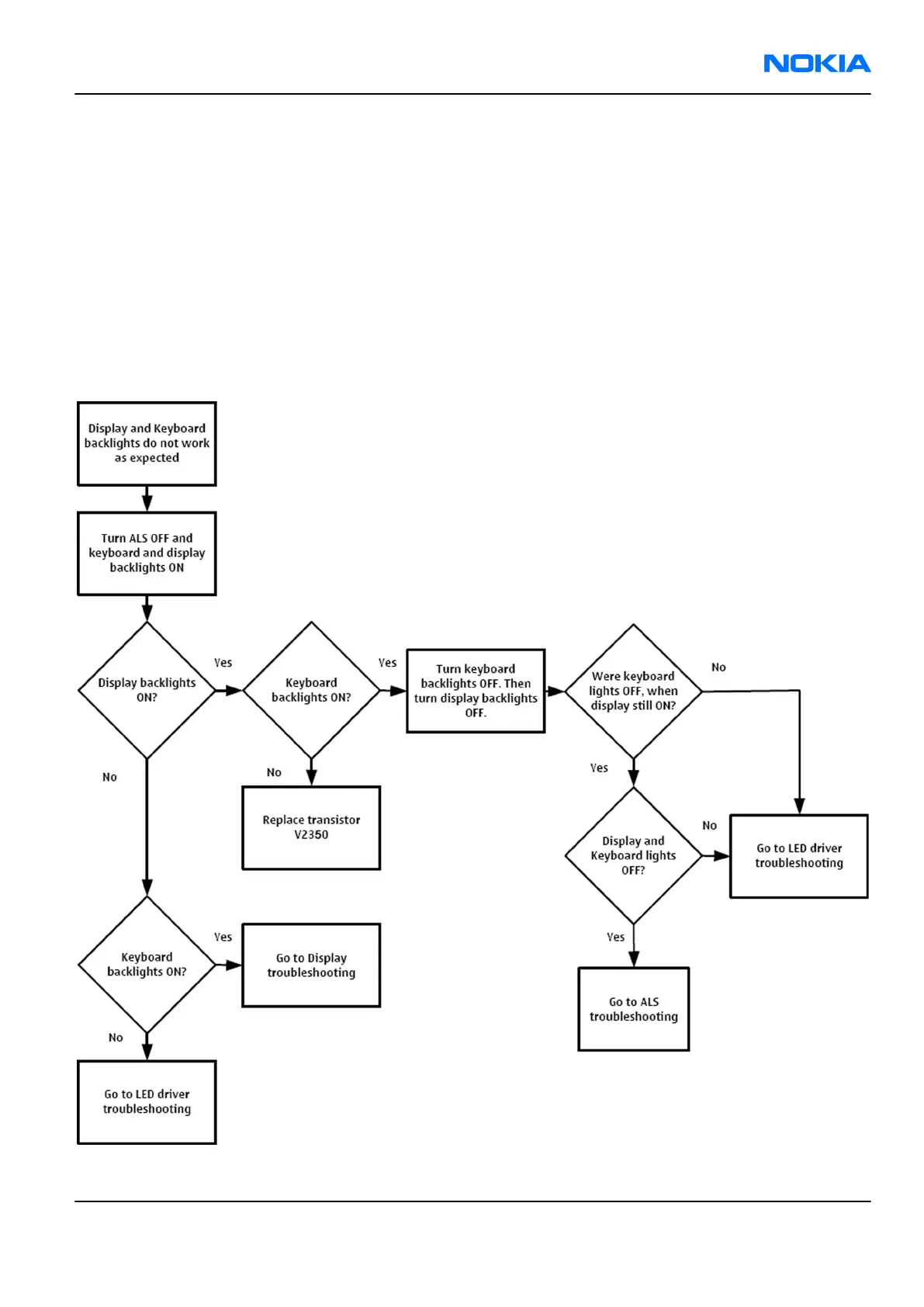
Display and keyboard backlight troubleshooting
Context
The device has one LED driver that provides current for both display and keyboard backlights.
Keyboard backlights are turned ON only in dark conditions. This is controlled by the Ambient Light Sensor
(ALS). Also the brightness of the display is adjusted by the ambient light sensor.
You can enable/disable ALS with the help of Phoenix service software.
Display brightness can be adjusted manually, if ALS is disabled. If the ambient light sensor is enabled, it
adjusts the display brightness automatically.
Troubleshooting flow
RM-180
BB Troubleshooting and Tuning Guide Nokia Customer Care
Issue 1 COMPANY CONFIDENTIAL Page 6 –45
Copyright © 2006 Nokia. All rights reserved.

Table of Contents

Other manuals for Nokia N72

Related product manuals