EasyManua.ls Logo

Nokia N72 - Regulators

Nokia N72
302 pages
Print Icon
To Next Page IconTo Next Page
To Next Page IconTo Next Page
To Previous Page IconTo Previous Page
To Previous Page IconTo Previous Page
Loading...
loop filter
VCO (Voltage Controlled Oscillator)
balun
The VCO frequencies are locked by PLLs into a reference oscillator, VCTCXO (Voltage Controlled Temperature
Compensated Crystal Oscillator).
The PLLs are located in RF ASICs and controlled via RFBus.
Reference oscillators
A 38.4MHz VCTCXO is used as a reference oscillator for the frequency synthesizers.
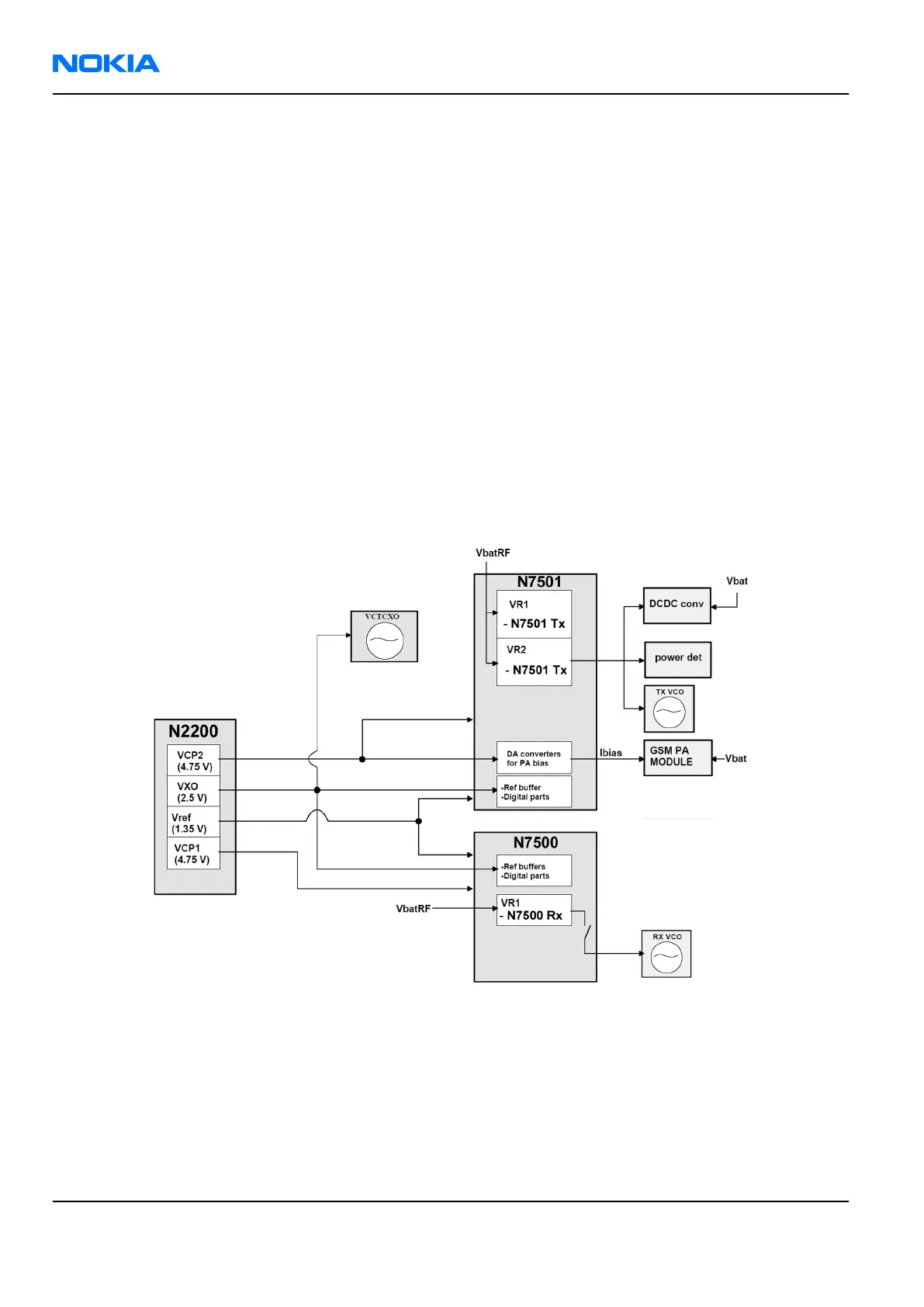
Regulators
RF ASICs contain integrated regulators to supply regulated voltages for their internal circuitry and other RF
parts. Rx VCO supply is got via a switch from an RF ASIC VR1 regulator. VCO can be switched on and off by
controlling the switch via RFBus.
Supply voltage for the VCTCXO is provided by a BB mixed mode ASIC. The same supply is used for reference
clock input buffers, output buffers and for the digital control blocks of both RF ASICs.
Other supplies, like 4.7 V supply for PLL charge pumps and bias reference (VREFRF01) are also provided by
the BB mixed mode ASIC.
Figure 113 RF supply connections from the BB mixed mode ASIC
RM-180
Nokia Customer Care System Module
Page 9 –46 COMPANY CONFIDENTIAL Issue 1
Copyright © 2006 Nokia. All rights reserved.

Table of Contents

Other manuals for Nokia N72

Related product manuals