EasyManua.ls Logo

Nokia N72 - External Earpiece; Vibra Circuitry

Nokia N72
302 pages
Print Icon
To Next Page IconTo Next Page
To Next Page IconTo Next Page
To Previous Page IconTo Previous Page
To Previous Page IconTo Previous Page
Loading...
External earpiece
All galvanic accessories are connected to the system connector.
The accessory audio mode is automatically enabled/disabled during connection/disconnection of dedicated
phone accessories.
Figure 106 External earpiece circuitry (system connector connected on the right)
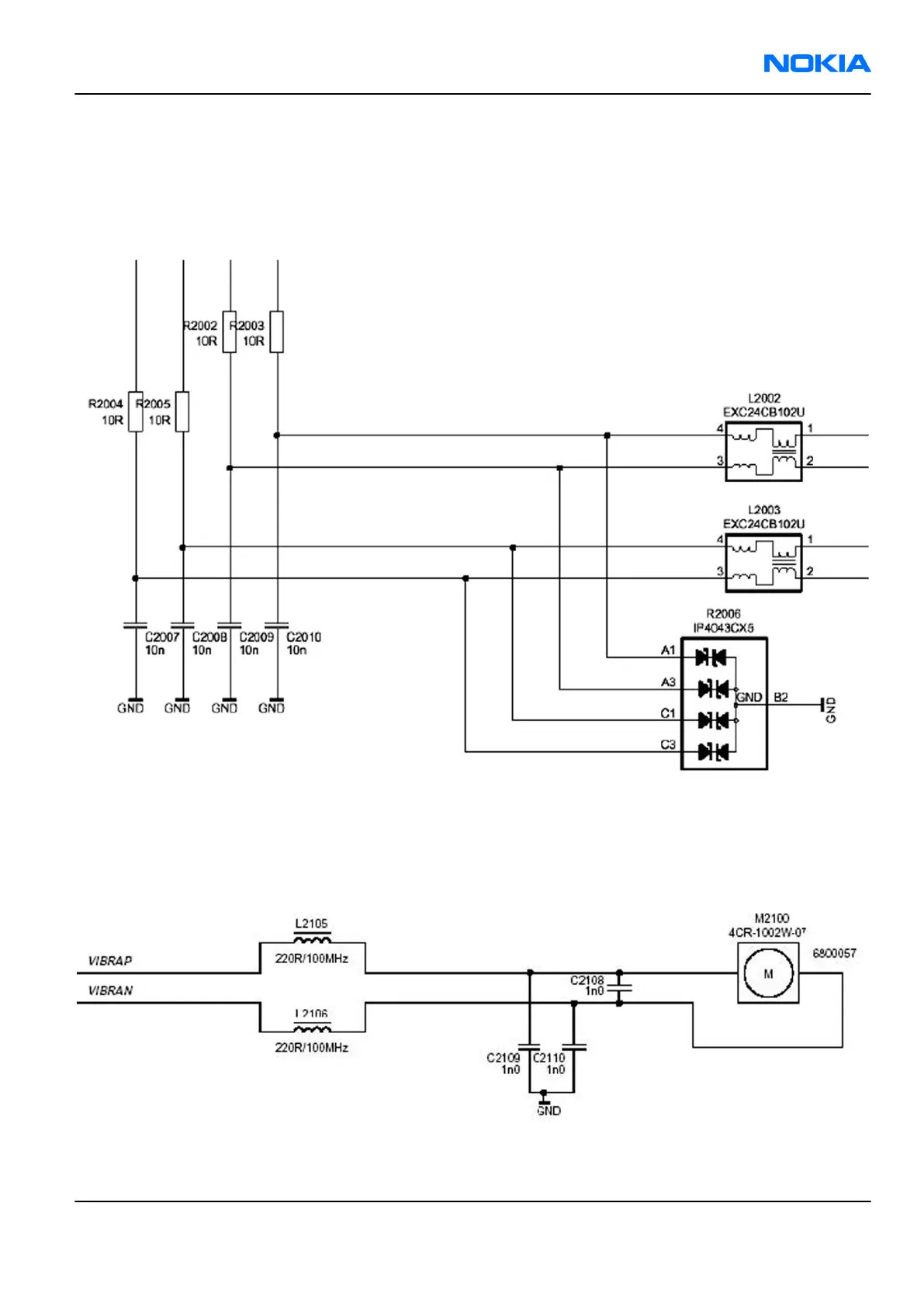
Vibra circuitry
The vibra circuitry is used for the vibra-alarm function.
The vibra motor is connected to the EM ASIC (N2200) VibraP and VibraN Pulse Width Modulated (PWM) outputs.
Figure 107 Vibra circuitry
RM-180
System Module Nokia Customer Care
Issue 1 COMPANY CONFIDENTIAL Page 9 –31
Copyright © 2006 Nokia. All rights reserved.

Table of Contents

Other manuals for Nokia N72

Related product manuals