EasyManua.ls Logo

Nokia N72 - Page 257

Nokia N72
302 pages
Print Icon
To Next Page IconTo Next Page
To Next Page IconTo Next Page
To Previous Page IconTo Previous Page
To Previous Page IconTo Previous Page
Loading...
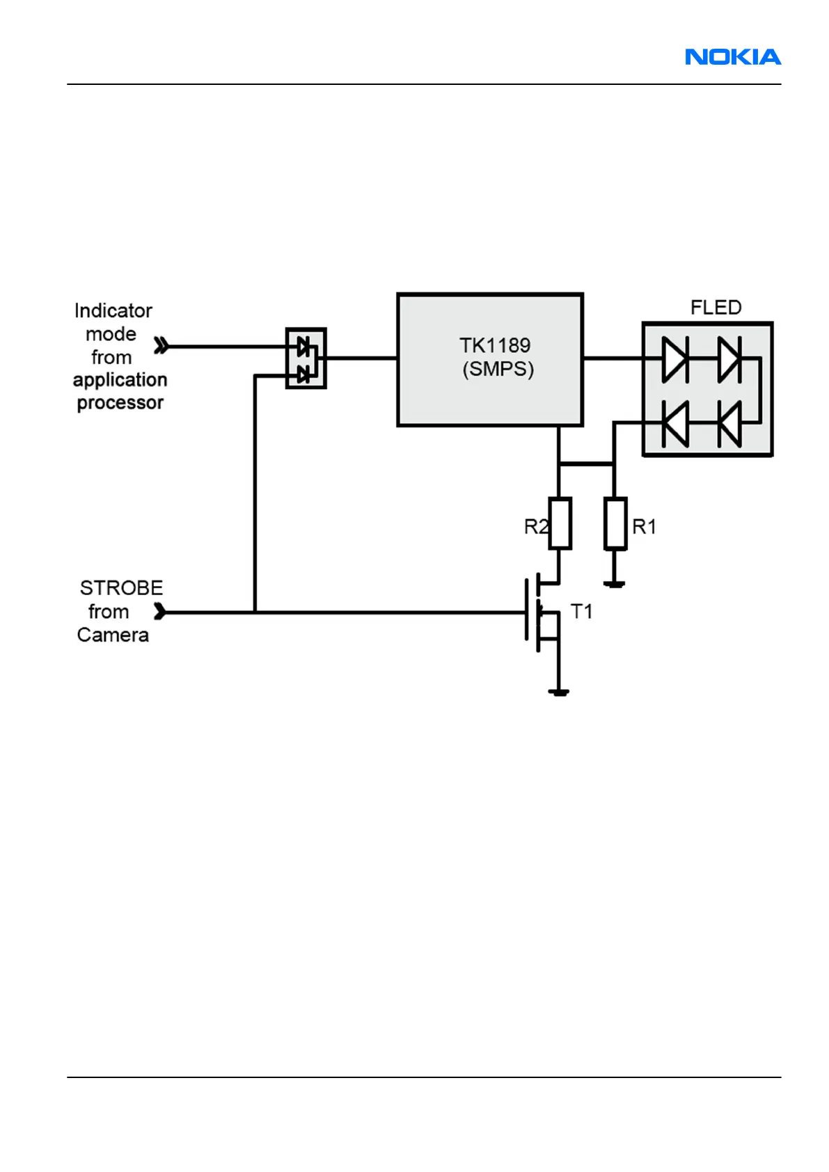
The FLED is located next to the back camera under the camera slide. It cannot be used when the slide is closed,
and it is only used in the still image mode or as an indicator for video recording or image capturing. The
operating range of the FLED is approximately 1 m (~22 Lux) and 1.5 m (~9 Lux).
The connections between the main PWB and the FLED are implemented with a small PWB attached to the
device mechanics.
The FLED has four white LEDs connected in series in one module. The module also includes a lens with its
plastic housing.
The dimensions of the FLED are 6.5 x 7.5 x 3.5 mm.
Figure 97 Simplified flash LED connection
RM-180
System Module Nokia Customer Care
Issue 1 COMPANY CONFIDENTIAL Page 9 –21
Copyright © 2006 Nokia. All rights reserved.

Table of Contents

Other manuals for Nokia N72

Related product manuals