EasyManua.ls Logo

Omron STC-MBS122BPOE

Omron STC-MBS122BPOE
73 pages
To Next Page IconTo Next Page
To Next Page IconTo Next Page
To Previous Page IconTo Previous Page
To Previous Page IconTo Previous Page
Loading...
No.19S207-00
19/73
STC-MBS122BPOE / STC-MCS122BPOE
Product Specifications and User’s Guide
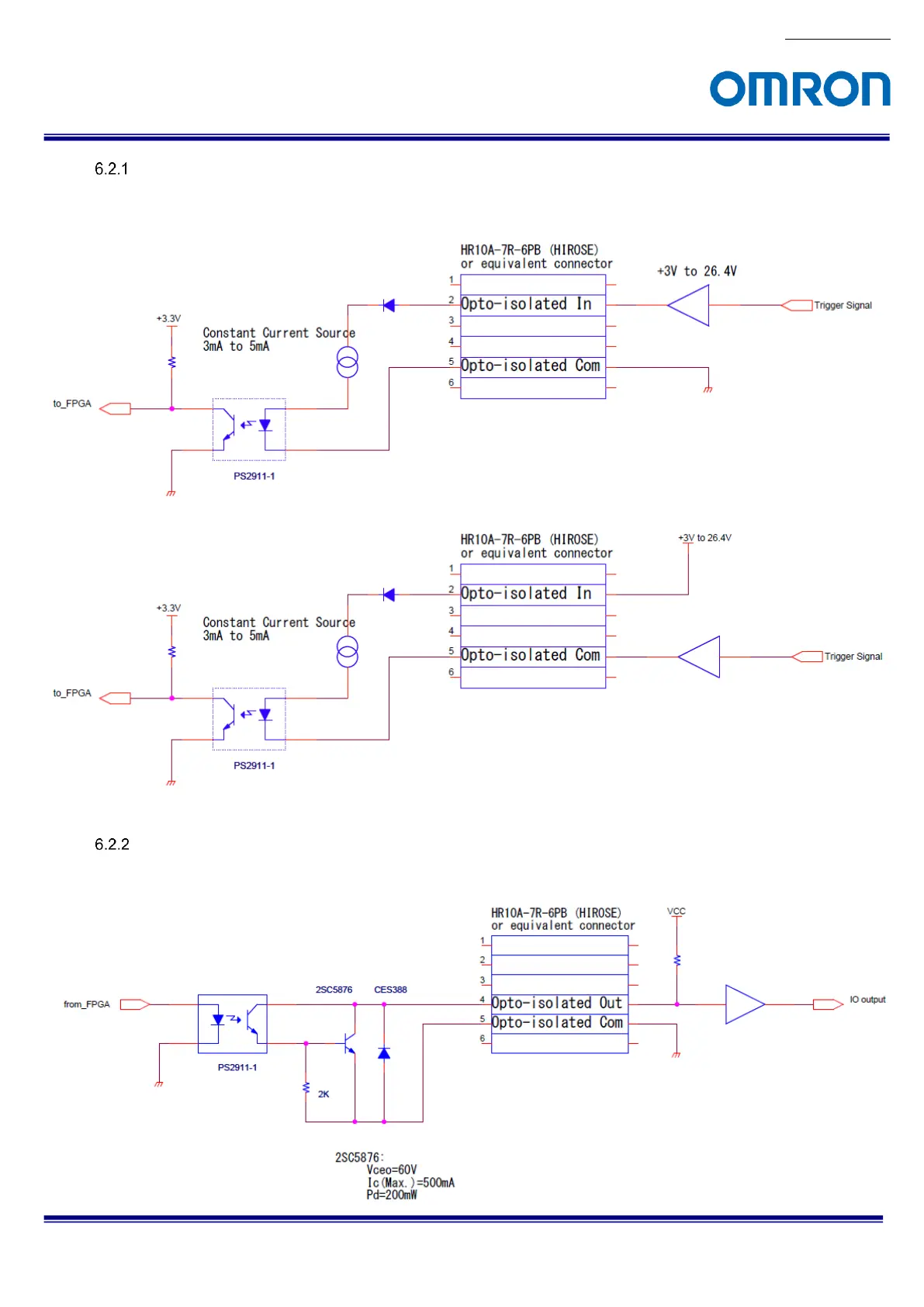
Opto-isolated input
The camera has current limiting circuit on camera. The current limiting resistor does not necessary.
Opto-isolated output
It is necessary to have current limiting resistor at outside of camera, to keep less than 50 mA.

Table of Contents

Related product manuals