EasyManua.ls Logo

Orban OPTIMOD 8400 - Page 247

Orban OPTIMOD 8400
250 pages
Print Icon
To Next Page IconTo Next Page
To Next Page IconTo Next Page
To Previous Page IconTo Previous Page
To Previous Page IconTo Previous Page
Loading...
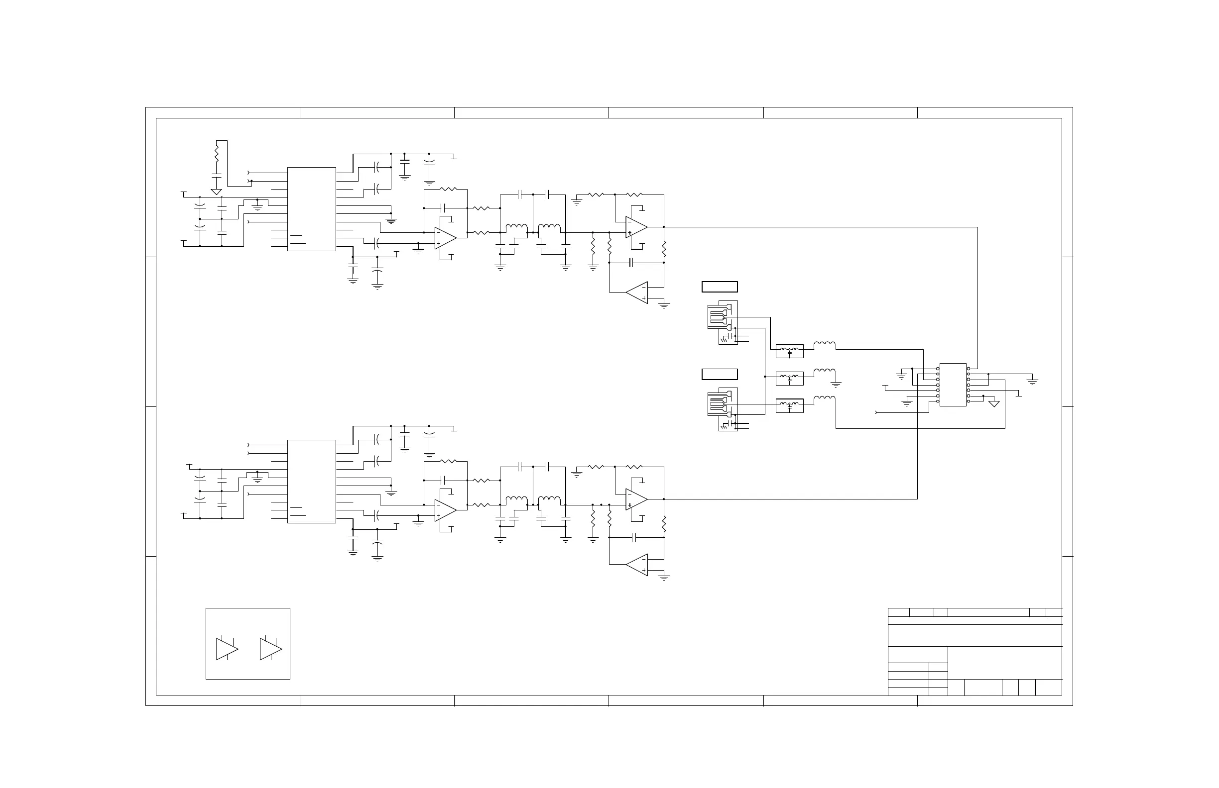
OPTIMOD-FM 8400 TECHNICAL DATA
6-41
1 2 3 4 56
B
C
D
6
54321
D
C
B
A
1525 Al va ra do Str eet
San Leandr o, C A 94577 USA
P hone 510- 351- 350 0
F AX 510- 351- 0500
Title
Date:A ppr ov al s
Size D r aw in g N u mb er R ev. S heet
of
Ver.
B
orban
Drawn
Checked
A ppv d
Model Numb er
Revision
ECO NO. DATE REV. DESCRIPTION BY CKD
8400 F M I / O
COMPOSITE/SCA
62115 000 02 4 6
CFOX 6/30/ 99
SCHE MA T I C
DA TA
1
BCLK
2
NC
3
-V DD
4
DG ND
5
+V DD
6
WCLK
7
NC
8
20B I T
9
INVERT
10
+V C C
11
BPO DC
12
NC
13
IOUT
14
AGND
15
AGND
16
SERVO DC
17
NC
18
REF DC
19
-V CC
20
I C 300
PC M 1704U
+
C300
10U F
20V
+
C301
10U F
20V
+
C307
10U F
20V
+
C310
10U F
20V
C302
0.1U F
50V
C303
0.1U F
50V
C306
0.1U F
50V
C309
0.1U F
50V
+
C304
100U F 25V
+
C305
100U F 25V
+
C308
100U F 25V
-5V A
+5 V A
NC
NC
NC
-5V A
NC
+5 V A
3
2
8 4
1
I C 302A
OPA 2134U A
5
6
7
I C 302B
OPA 2134U A
-15V
+15V
DA TA
1
BCLK
2
NC
3
-V DD
4
DG ND
5
+V DD
6
WCLK
7
NC
8
20B I T
9
INVERT
10
+V C C
11
BPO DC
12
NC
13
IOUT
14
AGND
15
AGND
16
SERVO DC
17
NC
18
REF DC
19
-V CC
20
I C 304
PC M 1704U
3
2
8 4
1
I C 305A
OPA 2134U A
5
6
7
I C 305B
OPA 2134U A
-15V
+15V
+
C321
10U F
20V
+
C322
10U F
20V
C323
0.1U F
50V
C324
0.1U F
50V
-5V A
+5 V A
NC
NC
+
C328
10U F
20V
+
C331
10U F
20V
C327
0.1U F
50V
C330
0.1U F
50V
+
C325
100U F 25V
+
C326
100U F 25V
+
C329
100U F 25V
NC
-5V A
NC
+5 V A
R300
2.49K 1%
3
2
7 4
6
I C 308A
OPA 627A P
1
8
5
I C 308B
OPA 627A P
C333 47P F
5% ,100V
R328
154K
1%
C334
12P F
5% ,100V
C335
33P F
5% ,100V
C336
470P F
1% ,50V
C339
470P F
1% ,50V
C337
1000P F
1% ,50V
C338
100P F
1% ,50V
-15V
+15V
R304
1.00K
1%
R305
2.21K 1%
R301
1.87K 0.1%
R302
2.05K
0.1%
R303
82. 5K
1%
R306
1.00M
1%
C340
0. 47U F 25V ,10%
R315
2.49K 1%
3
2
7 4
6
I C 309A
OPA 627A P
C343 47P F
5% ,100V
R329
154K
1%
C345
12P F
5% ,100V
C346
33P F
5% ,100V
C344
470P F
1% ,50V
C349
470P F
1% ,50V
C347
1000P F
1% ,50V
C348
100P F
1% ,50V
-15V
+15V
R316
1.87K 0.1%
1
8
5
I C 309B
OPA 627A P
R317
1.00K
1%
R318
2.21K 1%
R319
2.05K
0.1%
R320
82. 5K
1%
C350
0. 47U F 25V ,10%
R322
1.00M
1%
SPARES
N/C
N/C
N/C
N/C
N/CN/C
OD ATA2
OB CL K
OFSY NC
(SHT 6)
(SHT 6)
(SHT 6)
OD ATA3
OB CL K
OFSY NC
(SHT 6)
(SHT 6)
(SHT 6)
+15V
-15V
IOLINK
(SHT 6)
1
2
3
L 305
FIL T E R 1000P F
1
2
3
L 306
FIL T E R 1000P F
1
2
3
L 307
FIL T E R 1000P F
1
2
3
4
J301
BNC
1
2
3
4
J302
BNC
NC
NC
NC
NC
SCA 1 IN PUT
SCA 2 IN PUT
L308
JM 391K
3.9U H
L309
JM 391K
3.9U H
L310
JM 391K
3.9U H
N/C
N/C
N/C
AGND7
AGND7
AGND7
AGND7
AGND7
AGND7
AGND7
AGND7
AGND7
AGND7 A GND7
AGND7
AGND7
AGND7
AGND7
AGND7
AGND7
AGND7
AGND7AGND7AGND7
AGND7
AGND7
AGND7
AGND7
AGND7
AGND7
AGND7
1 2
3 4
5 6
7 8
9 10
11 12
13 14
J306
HD R 7X 2
UN SHRD
BC 7/ 30/ 99
R330
110O H M
1%
C351
33P F
5% ,100V
NC
NC
NC
NC
L300
3.501M H
L312
3.501M H
L 301
3.397M H
L 313
3.397M H
TO IO COMPOSITE
BOARD

Table of Contents

Related product manuals