EasyManua.ls Logo

Panasonic TH-37PHD8GK - D-Board (1 of 2) Block Diagram

Panasonic TH-37PHD8GK
235 pages
Print Icon
To Next Page IconTo Next Page
To Next Page IconTo Next Page
To Previous Page IconTo Previous Page
To Previous Page IconTo Previous Page
Loading...
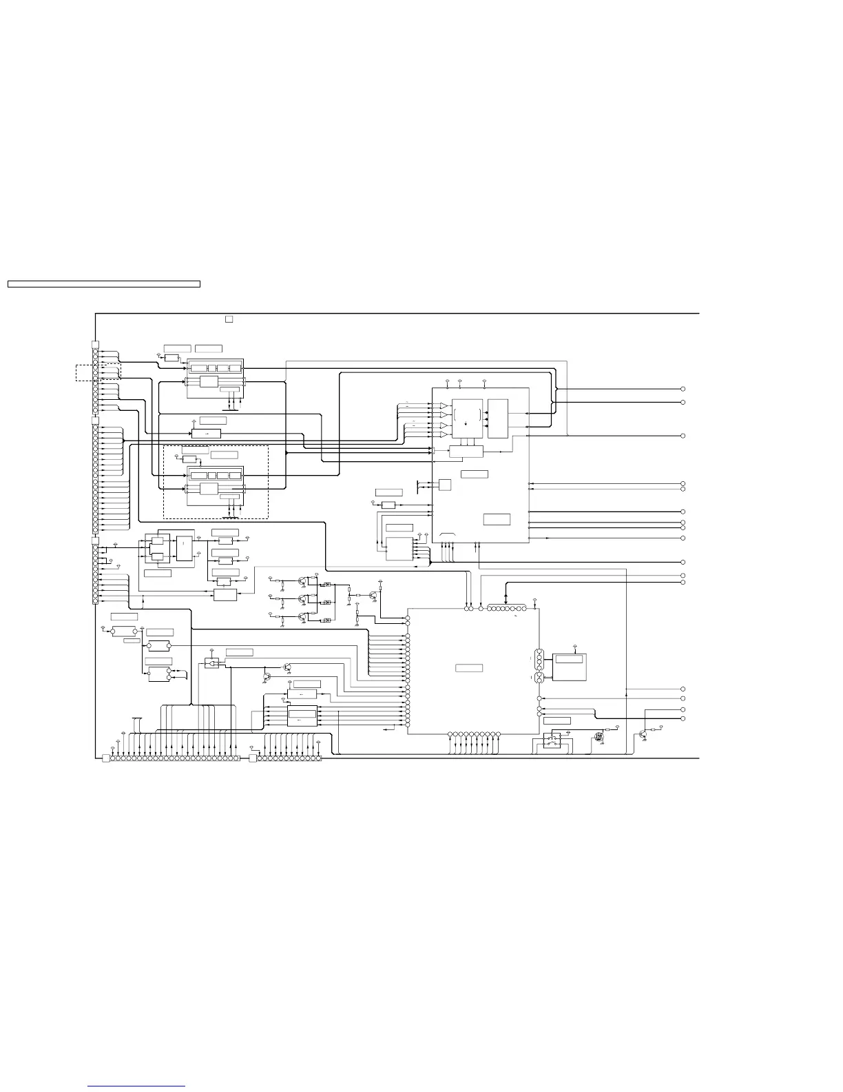
16.30. D-Board (1 of 2) Block Diagram
DPMS_HD
SDA2
PS_SOS
5VTXD_TU
IIC_INT
HD(M)
HD(S)
STB_ON
SCL2
NRST
TV_ON/OFF
ALL_OFF
STB_ON
RXD_TU
LED_R
LED_G
VD(S)
KEY_INPUT
SCL2
LED_R
LED_G
SDA1
SDA2
SDA2
RTC_INT
SCL1
FAN_SOS
SDA2
5VRXD_TU
IIC_CONT
POWER_STAT
SDA2
FAN_CONT
NRST
DRVRST
TXD_TU
CABLE_DET
SCL2
5VTXD_TU
IIC_INT
RXD_PC
SOUND_MUTE
5VRXD_TU
RXD_PC
B(M)
SCL2
DRVRST
DRVRST
TXD_PC
LED_G
ALL_OFF
SCL2
FAN_SOS
B(S)
SDA1
LED_R
SDA3
TV_ON/OFF
DRVRST_5V
DRVRST_5V
G(M)
SC_SOS2
SCL1
SCL3
PS_SOS
SCL3
G(S)
SCL3
SDA3
SCL3
SCL1
STB_ON
DRVRST_5V
TXD_PC
R(M)
SDA3
TXD_PC
DPMS_HD
KEY_INPUT
R(S)
SCL2
SC_SOS7
DPMS_VD
IIC_CONT
CABLE_DET
SDA2
SOUND_MUTE
NRST
POWER_STAT
IIC_CONT
IIC_CONT
FAN_CONT
RXD_PC
SDA2
VD(M)
SDA1
SCL1
RTC_INT
SDA1
SDA3
DPMS_VD
SCL2
3.3V
P+5V
1.5V
R9820
3.3V
R9818
Q9707
D9712
2.5V_3
R9819
Q9706
STB+5V_M
P5V
P12V
R9817
R9823
Q9705
R9825
STB+5V
IC9607
2.5V
Q9704
STB+3.3V
D9711
STB3.3V
STB+5V
R9822
P5V
STB3.3V
3.3V
R9816
R9815
IC9002
STB+3.3V
R9811
P+5V
IC9202
STB3.3V
1.5V
Q9711
Q9708
G
D
S
3.3V
2.5V_3
P+5V
P5V
1.2V
R9813
P+5V
STB5V
IC9052
IC9954
Q9703
STB3.3V
R9821
R9873
3.3V
2.5V_2
2.5V
P+12V
STB+5V
R9814
Q9076
P+5V
STB3.3V
1.2V
R9812
STB5V
D9713
IC9608
STB+3.3V
R9824
R9843
DO
7
18
13
VDD
S_SCL1
CLK
D4
11
93
9
HD_S,VD_S
RXC-(M)
TMS
D1
RX2-(S)
RXD_PC
16
HD,VD,CLK
12
RX0-(S)
+3.3V
Q9951,Q9078
16
125
CLAMP
18
A01
20
P+3.3V SOS
4 14
A18
+1.5V
108
D25
146
+2.5V
92
A20
IC9701
HD,VD,CLK
2
IC9201
S_SCL2
7
928
64k
DPMS_HD
Y
IC9711
HD,VD,CLP
NRST
105
8
NRST
5
+3.3V
FPGA PROM
IC9715
27 5
SCAN
CLAMP
VCC
6
1
8-bit
ADC
HSYNC
110
2
YSYNC
6
IICBUS
RXC-(S)
5V 3.3V
Block
Loop
IC9702
109
RXC+(M)
5V 3.3V
DTCLK
D3
17
RX1-(S)
104
S_SCL3
VDD
158
VSYNC
15
CLK
LEVEL CONVERTER
9
OSD15
R,G,B
46
1
IC9031
2.5V
3.3V
14
2
5V 3.3V
5
CLKM_IN
8
+1.2V
VCC
SOS
9
S_SDA3
58
24bit
NRST
RX3-(M)
6
TRST
IICBUS
RX0+(M)
NRST
CONT
RX2+(S)
NRST
TXC+(S)
RX1-(M)
4
TXC-(S)
HSYNC
86
TX0 3-(S)
55
95
R,G,B
SS_SOS9
HD,VD,CLP
TX0
3+(S)
29
+3.3V
R,G,B
RX2-(M)
JTAG
MAIN VIDEO
TDO_PROM
RX2+(M)
P+5V
CLAMP
CLK
S_SDA1
RX3+(S)
145
HD_M,VD_M
CLK1
36
87
CLK2
A18-20
IIC_INT
TMS
HD,VD,CLK
SUB VIDEO
TDI
17
STB+3.3V
D5
3
16
10
4
12
R,G,B MAIN VIDEO 24bit
VCC
5
11
VCCENT
+1.5V SOS
17
15
1.2V
59
2
21
24bit
2
1
48
4
OSDKXI
P+12V SOS
OSD
5
P+5V SOS
SS_SOS9
TDO2
5422
DRVRST
RX0+(S)
8
IICBUS
OSD_HD0
35
TMS2
RX0-(M)
DRVRST_5V
CONT
D15
TXC-(M)
85
RX3-(S)
17
12
D00
TX0
3-(M)
S_SDA2
19
51
CLAMP
TO J3
+3.3V SOS
A
IIC
RX1+(M)
OSD_VD0
VSYNC
TDO
21
TXC+(M)
B
FRCK_IN
RX1+(S)
24bit
HSYNC
IIC
TX0 3+(M)
PGA
RXC+(S)
TCK
IC9051
116
94
8-bit
ADC
NRST
PGA
TDI
OSD_YS
23
97
Block
Loop
53
12
14
DTCLK
IIC_CONT
VSYNC
52
20
7
+3.3V
OSD_CLK
IC9953
CONT
9
IICBUS
IIC
HD,VD,CLK
60
26
57
13
106
IC9001
27
DPMS_VD
OSD_YM
11
NRST
2
DRVRST
13
107
29
20
SUSTAIN
15
HSYNC
30
18
89
6
23
17
OSDHD
91
Q9500
IC9506
62
24
96
SCAN DATA 13bit
RGB
Q9502
IC9713
2
112
STB+3.3V
IC9714
JTAG
IIC SWITCH
88
CLK3
EEPROM
24bit
+2.5V
21
R,G,B
DATA TIMING 8bit
RESET
26
TV_ON/OFF
127
SUSTAIN DATA 6bit
SUB VIDEO
144
31
ROM_A18-20
SOS
TXD_PC
TMS2
102
25 32
PROG_B
TCK2
CLK
56
9
RESET
TCK2
DIN/O
10
TDI2
TDO_PROM
SC_SOS
1
FLASH MEMORY
TCK
3
103
MAIN VIDEO
VOUT
117
RX3+(M)
1
IC9704
29
IC9203
84
VCC
OSD0
IC9703
IIC CONT
S CLOCK3
STB ON
RTC INT
LED_R
+5V
KEY_SW
REMOCON
POWER STATUS
TXD_PC
RXD_PC
STB5V
RXD_TU
STB3.3V
REMOCON OUT
S CLOCK1
S D ATA3
CABLE DET
RESET
SOUND MUTE
TXD_TU
LED_G
S D ATA1
FAN CONT
S D ATA3
STB+5V
S CLOCK3
TXD
IIC_INT
IIC_CONT
RXD
S D ATA2
S CLOCK2
STB+3.3V
S D ATA1
S CLOCK1
FOR
FACTORY USE
P+5V
P+5V
P+12V
TO P25
ALL_OFF
F_STBY_ON
PS_SOS
P+12V
STB+5V
PANEL_MAIN_ON
FAN CONT
FAN SOS
DPMS_HD
DPMS_VD
VD(M)
B/PB(M)
R/PR(M)
G/Y(M)
HD(M)
TO J1
RXC+(S)
RX2-(M)
RX2+(M)
RX3-(M)
RX0+(M)
TO J5/J6
RX3+(S)
RXC-(S)
RXC+(M)
RX0-(S)
RX1+(S)
RX1-(M)
RX3+(M)
RX2+(S)
RX0+(S)
RX0-(M)
RX3-(S)
RX1-(S)
RXC-(M)
RX1+(M)
RX2-(S)
VD(S)
HD(S)
B/PB(S)
R/PR(S)
G/Y(S)
OR GATE
SEPA
SYNC
SEPA
SYNC
RGB
PICTURE
TTL
Voltage
HD,VD
OUTPUT
VD
CLK
LVD S
RGB
PARALLEL
CLK
CLP
RECEIVER
Low
HD,VD
HD,VD,CLK
HD,VD,CLK
DATA
HD
Signaling
Differential
CONTROL
SYNC SIGNAL
G0-G7
B0-B7
R0-R7
G0-G7
R0-R7
B0-B7
R,G,B SUB VIDEO 24bit
P+5V SOS:LED 4TIMES
P+3.3V SOS:LED 3TIMES
SOS BLINKING TIMES
REMOCON IN
REMOCON OUT
ALL_OFF
TV_ON/OFF
RTC_INT
SOUND_MUTE
RXD_TU
PS_SOS
TXD_TU
NRST
CABLE_DET
KEY_INPUT
LED_G
RESET
DRVRST
REMOCON INH
LED_R
STB_ON
POWER_STATUS
FAN SOS
CONTROL
DISCHARGE
DATA
TIMING
LVDS RECEIVER
SYNC SIGNAL CONTROL
DISCHARGE VOLTAGE CONTROL
TTL S/P
CONTROL
FLASH ROM
SC_SOS7
SC_SOS2
SS_SOS9
LEVEL CONVERTER
MCU
8bit A/D CONVERTER
8bit A/D CONVERTER
VOLTAGE
CONTROL
SUB-FIELD PROCESSOR
DIGITAL SIGNAL PROCESSOR
FORMAT CONVERTER,
PlASMA AI
D
CONTROL
VOLTAGE
LOOP
12
10
5
11
1
7
13
9
8
2
3
6
4
14
15
16
3.3V
3.3V
PHD8UK ONLY
PHD8UK ONLY
TH-37/42PHD8GK/GS/UK
D-Board (1 of 2) Block Diagram
TH-37/42PHD8GK/GS/UK
D-Board (1 of 2) Block Diagram
TH-37PHD8GK / TH-37PHD8GS / TH-37PHD8UK / TH-42PHD8GK / TH-42PHD8GS / TH-42PHD8UK
124

Table of Contents

Related product manuals