EasyManua.ls Logo

Panasonic TH-37PHD8GK - C4-Board (1 of 2) Schematic Diagram (37 Inch)

Panasonic TH-37PHD8GK
235 pages
Print Icon
To Next Page IconTo Next Page
To Next Page IconTo Next Page
To Previous Page IconTo Previous Page
To Previous Page IconTo Previous Page
Loading...
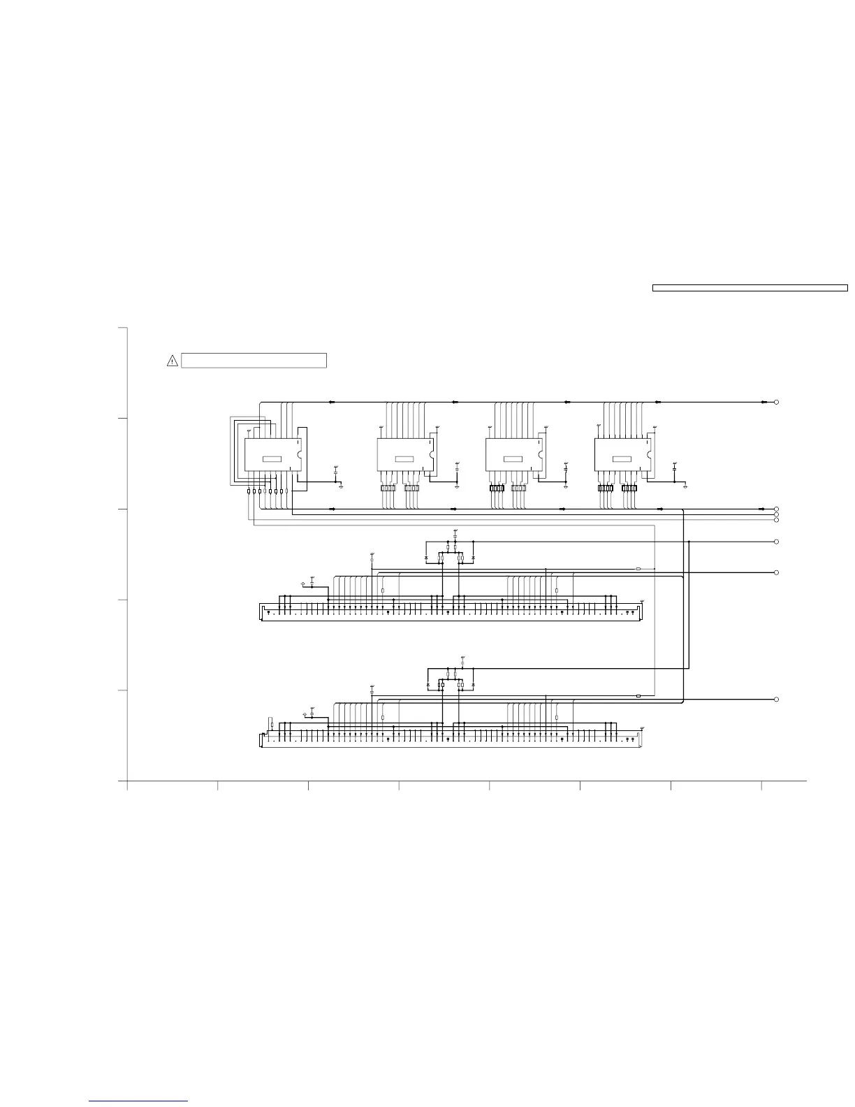
16.57. C4-Board (1 of 2) Schematic Diagram (37inch)
TERM
SIDE
TERM
SIDE
AA_DDC13
AA_DDB13
AA_DDA12
AB_CLK3
AA_DDB12
AA_DDA15
AA_DDA11
AA_DDB9
AA_DDB8
AA_DDC11
AA_DDA10
AA_DDB10
AA_DDB15
AA_DDC10
AA_DDC15
AA_DDA14
AA_DDC8
AA_DDB14
AA_DDC14
AA_DDC9
AA_DDA8
AB_CLK2
AB_CLK3
AA_DDB11
AA_DDA9
AA_DDA13
AA_DDC12
AA_LED
AA_CLK2
AA_CLK3
AB_LEU2
AB_DDC12
AB_DDB12
AB_DDA12
AB_DDC13
AB_DDB13
AB_DDA13
AB_LEU2
AB_DDC12
AB_DDB12
AB_DDA12
AB_DDC13
AB_DDB13
AB_DDA13
AB_LEU1
AB_DDC14
AB_DDB14
AB_DDA14
AB_DDC15
AB_DDB15
AB_DDA15
AB_LEU1
AB_DDC14
AB_DDB14
AB_DDA14
AB_DDC15
AB_DDB15
AB_DDA15
AB_LEU1
AB_LEU2
AB_LEU3
AB_LEU4
AB_CLK3
AB_DDC14
AB_DDB14
AB_DDA14
AB_DDC15
AB_DDB15
AB_DDA15
AB_DDC12
AB_DDB12
AB_DDC11
AB_DDA10
AB_DDB10
AB_DDC10
AB_DDA13
AB_DDB13
AB_DDC13
AB_DDA12
AB_DDB11
AB_DDA11
AB_DDC8
AB_DDB8
AB_DDA9
AB_DDB9
AB_DDC9
AB_DDA8
AA_CLRD
AA_ODED
AA_ODED AA_ODED
AA_CLRD
AA_ODED
AA_CLRD
AA_PCD2
AB_CLK2
AA_CLRD
AB_PCD2_1
AB_CLK2
AB_PCD2_2
C4_5_3VC4_5_3V_B
C4_5V
C4_5_3V C4_5_3V
C4_5V
R7403
47
R7432
47
R7417
EXB38V470JV
D7401
B0HCMM000014
R7416
EXB38V470JV
R7405
22
R7426
22
R7418
EXB38V470JV
CB2
1
3
4
5
7
8
9
10
11
12
13
14
15
16
17
18
19
20
21
22
23
24
25
26
27
28
29
31
32
33
34
35
36
37
39
40
41
42
43
44
45
46
47
48
49
50
51
52
53
54
55
57
58
59
60
61
63
64
65
67
68
56
C7424
100V
0.47u
C7404
100V
0.47u
C7421
50V
100p
R7408
0
R7406
22
R7438
0
R7428
0
R7434
0
R7458 47
C7483
16V
0.1u
D7403
B0HCMM000014
C0JBAZ001120
IC7401
OE1
1
2
A1
3
A2
4
A3
5
A4
6
A5
7
A6
8
A7
9
A8
10
GND
11
Y8
12
Y7
13
Y6
14
Y5
15
Y4
16
Y3
17
Y2
18
Y1
19
OE2
20
Vcc
R7423
47
CB1
1
3
4
5
7
8
9
10
11
12
13
14
15
16
17
18
19
20
21
22
23
24
25
26
27
28
29
31
32
33
34
35
36
37
39
40
41
42
43
44
45
46
47
48
49
50
51
52
53
54
55
57
58
59
60
61
63
64
65
67
68
56
C0JBAZ001120
IC7403
OE1
1
2
A1
3
A2
4
A3
5
A4
6
A5
7
A6
8
A7
9
A8
10
GND
11
Y8
12
Y7
13
Y6
14
Y5
15
Y4
16
Y3
17
Y2
18
Y1
19
OE2
20
Vcc
R7425
22
R7412
47
D7402
B0HCMM000014
R7427
22
C7481
16V
0.1u
R7462 0
R7429
22
D7404
B0HCMM000014
C7400
16V
1u
R7454
1k
C7401
50V
100p
C0JBAZ001120
IC7402
OE1
1
2
A1
3
A2
4
A3
5
A4
6
A5
7
A6
8
A7
9
A8
10
GND
11
Y8
12
Y7
13
Y6
14
Y5
15
Y4
16
Y3
17
Y2
18
Y1
19
OE2
20
Vcc
C7487
16V
0.1u
R7457 47
R7407
22
R7439
0
R7460 47
R7455 47
R7459 47
R7409
22
R7420
EXB38V470JV
C7485
16V
0.1u
R7456 47
R7461 0
R7421
EXB38V470JV
C0JBAZ001120
IC7404
OE1
1
2
A1
3
A2
4
A3
5
A4
6
A5
7
A6
8
A7
9
A8
10
GND
11
Y8
12
Y7
13
Y6
14
Y5
15
Y4
16
Y3
17
Y2
18
Y1
19
OE2
20
Vcc
R7419
EXB38V470JV
C7420
16V
1u
R7435
0
VDD1
FDET1
VDD2
CLR
GND
NC
A2
NC
A1
VDD1
A3
NC
VDD2
NC
NC
GND
VDD2
VDD2
GND
FX
VDD2
ODE
GND
A5
VDD2
VDD2
GND
NC
LEN
GND
GND
GND
A5
BLK
A1
FX
VDD2
A4
VDD2
FS
VDD2
LEN
A4
VDD2
FS
VDD1
DM
VDD1
GND
A6
GND
CLR
NC
GND
GND
A2
BLK
A3
A6
NC
DM
ODE
VDD2
GND
GND
GND
GND
FDET
VDD1
FDET1
VDD2
CLR
GND
NC
A2
NC
A1
VDD1
A3
NC
VDD2
NC
NC
GND
VDD2
VDD2
GND
FX
VDD2
ODE
GND
A5
VDD2
VDD2
GND
NC
LEN
GND
GND
GND
A5
BLK
A1
FX
VDD2
A4
VDD2
FS
VDD2
LEN
A4
VDD2
FS
VDD1
DM
VDD1
GND
A6
GND
CLR
NC
GND
GND
A2
BLK
A3
A6
NC
DM
ODE
VDD2
GND
GND
GND
GND
FDET
35
E
86742
D
C
B
1
A
C4-BOARD TNPA3550 (1/2)
DRIVER
TO
PANEL DATA
DRIVER
PANEL DATA
TO
BUFFER BUFFER
BUFFER
BUFFER
1
2
3
4
5
6
7
TH-37PHD8GK/GS/UK
C4-Board (1 of 2) Schematic Diagram
TH-37PHD8GK/GS/UK
C4-Board (1 of 2) Schematic Diagram
TH-37PHD8GK / TH-37PHD8GS / TH-37PHD8UK / TH-42PHD8GK / TH-42PHD8GS / TH-42PHD8UK
151

Table of Contents

Related product manuals